HOME   LIST
‹–   –›

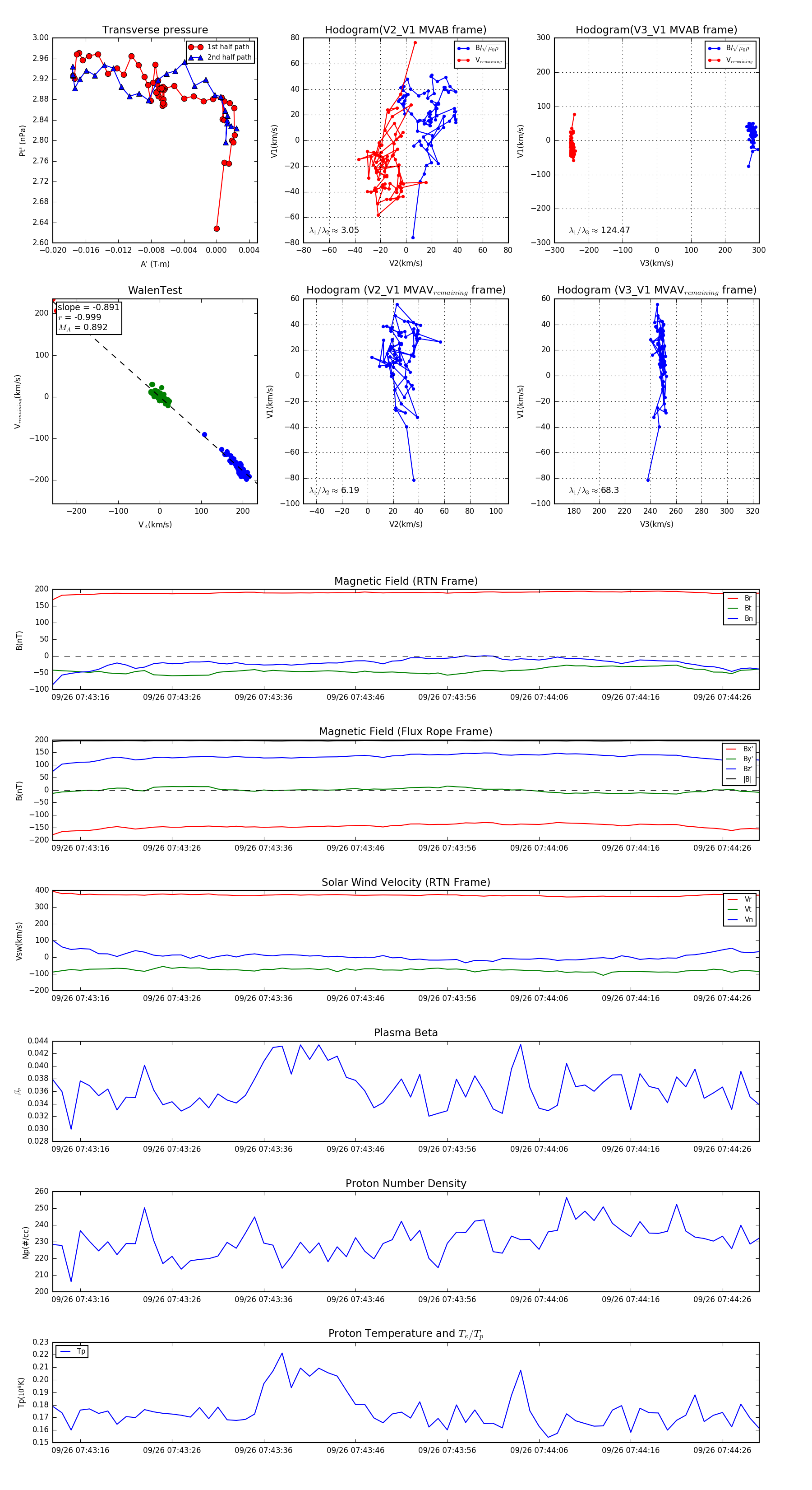
Flux Rope in 2023

Flux Rope Event 2023-09-26 07:43:13 ~ 2023-09-26 07:44:30 (78 seconds)


plot