HOME   LIST
‹–   –›

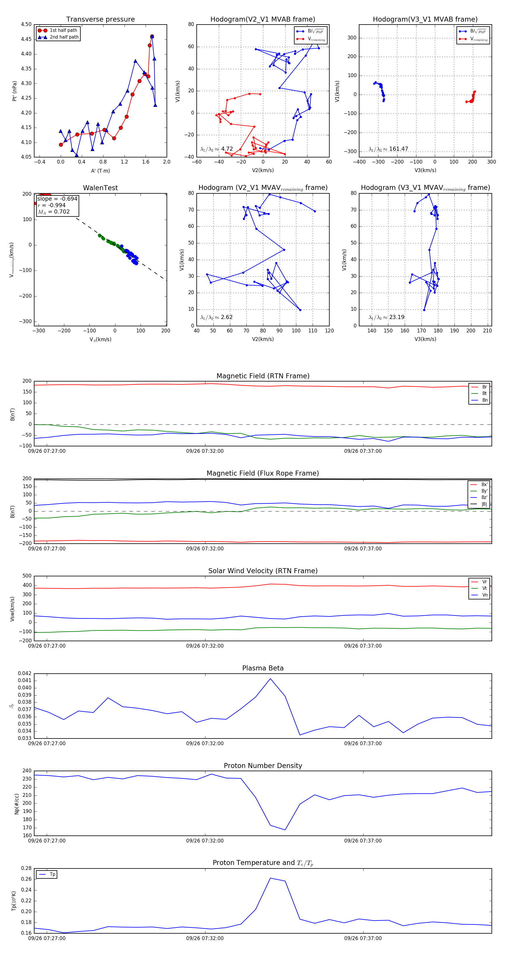
Flux Rope in 2023

Flux Rope Event 2023-09-26 07:26:36 ~ 2023-09-26 07:41:04 (869 seconds)


plot