HOME   LIST
‹–   –›

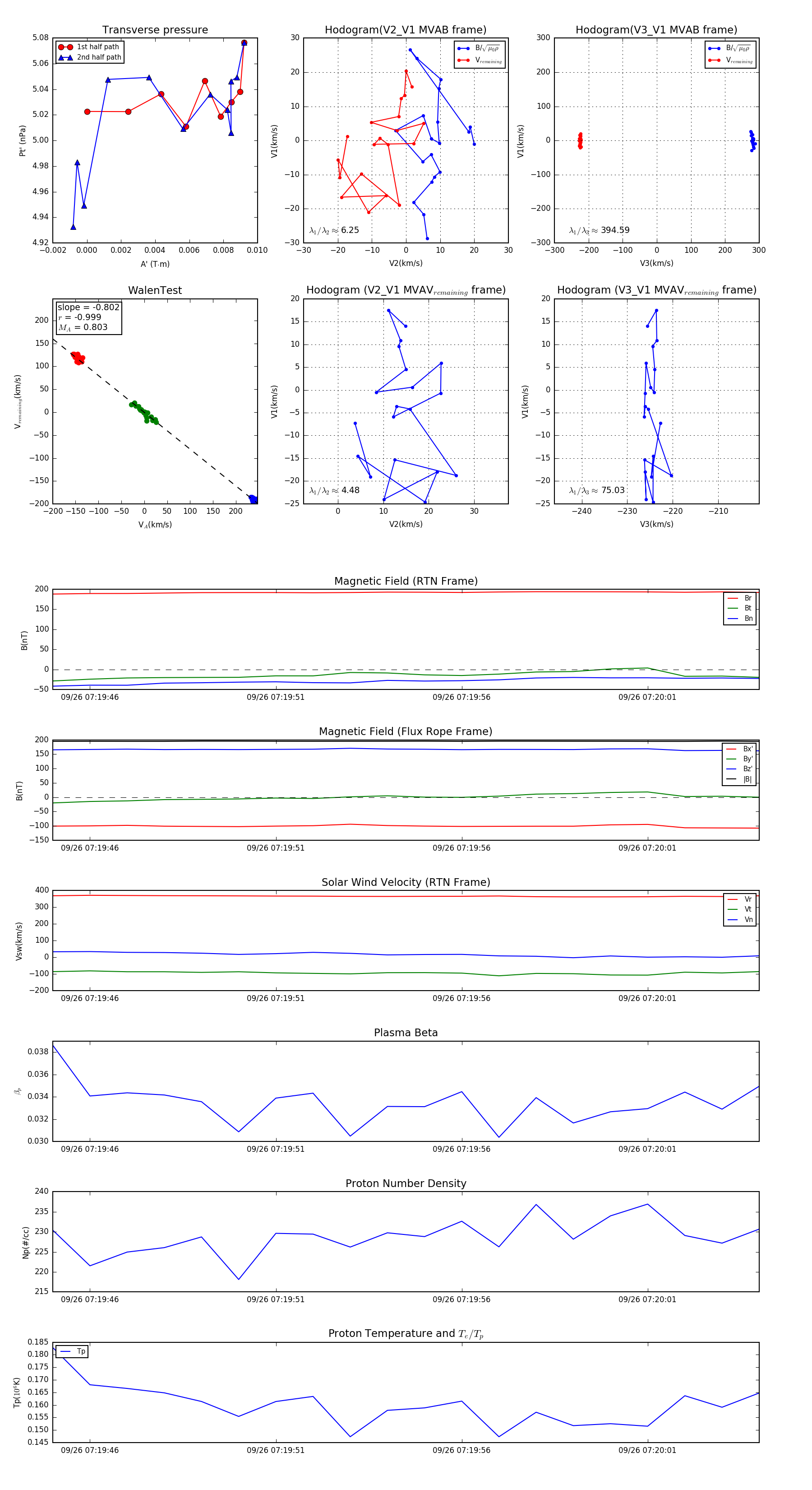
Flux Rope in 2023

Flux Rope Event 2023-09-26 07:19:45 ~ 2023-09-26 07:20:04 (20 seconds)


plot