HOME   LIST
‹–   –›

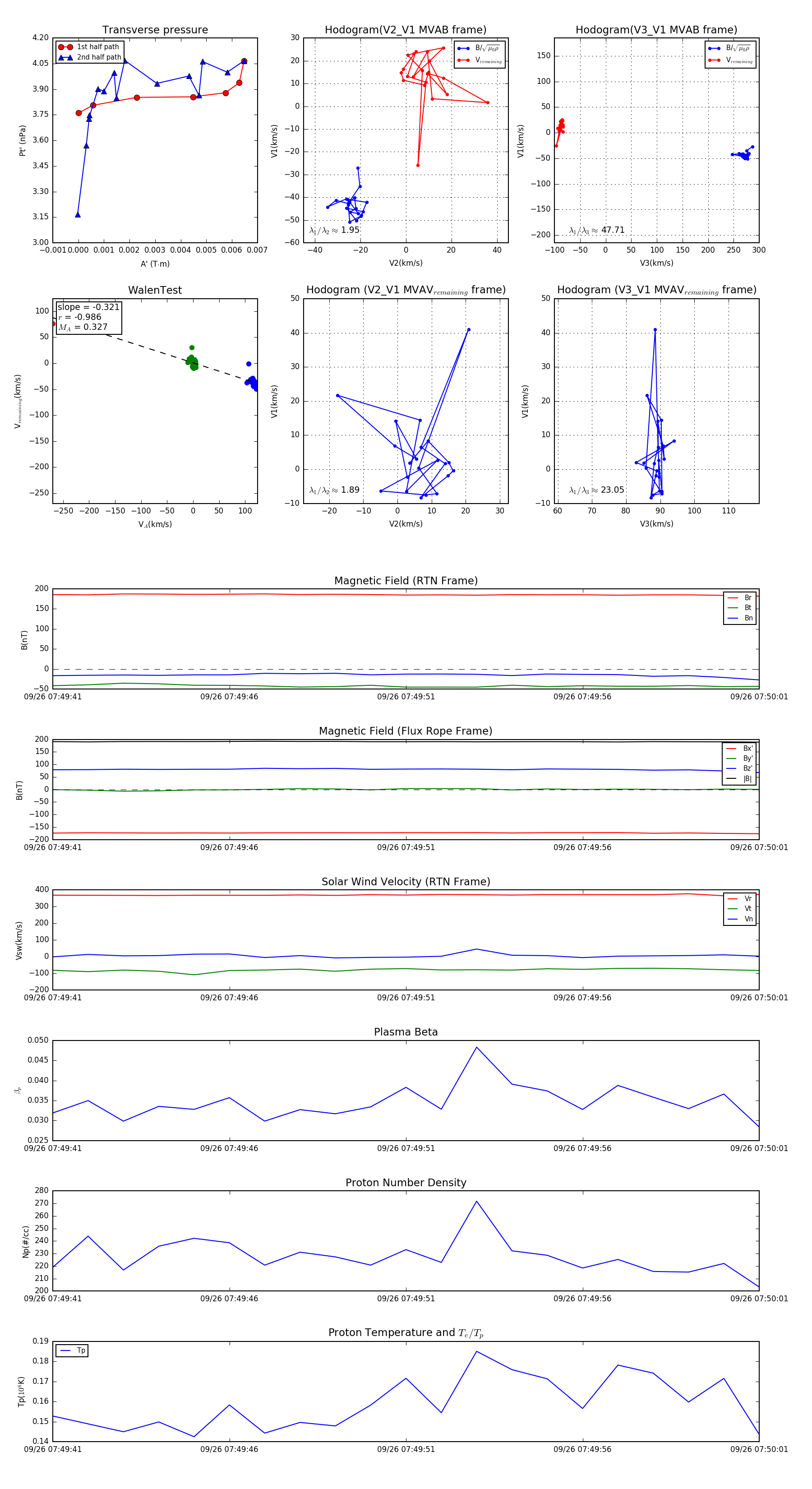
Flux Rope in 2023

Flux Rope Event 2023-09-26 07:49:41 ~ 2023-09-26 07:50:01 (21 seconds)


plot