HOME   LIST
‹–   –›

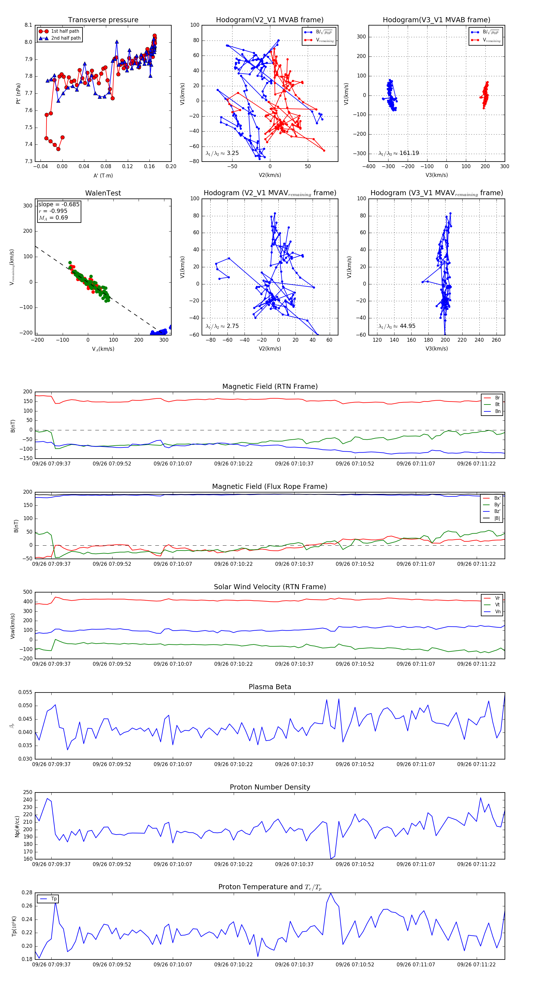
Flux Rope in 2023

Flux Rope Event 2023-09-26 07:09:33 ~ 2023-09-26 07:11:29 (117 seconds)


plot