HOME   LIST
‹–   –›

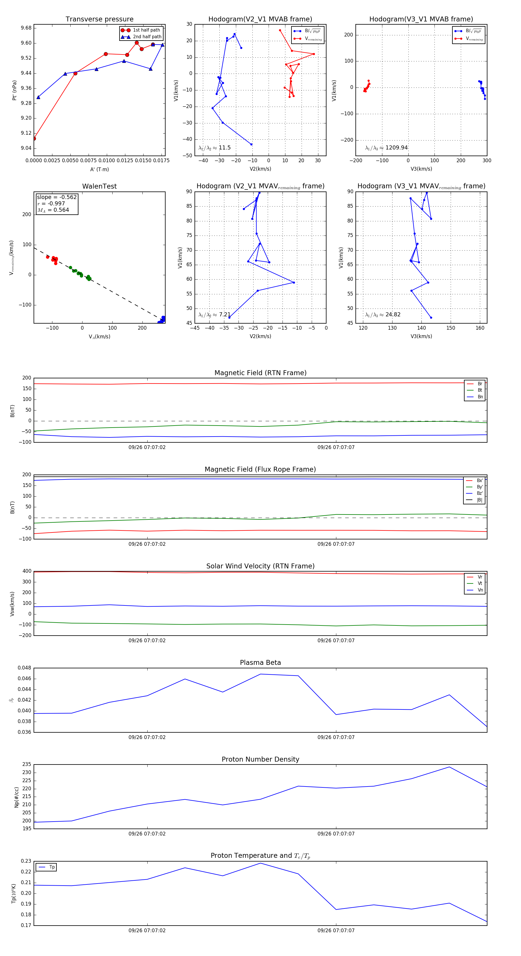
Flux Rope in 2023

Flux Rope Event 2023-09-26 07:06:59 ~ 2023-09-26 07:07:11 (13 seconds)


plot