HOME   LIST
‹–   –›

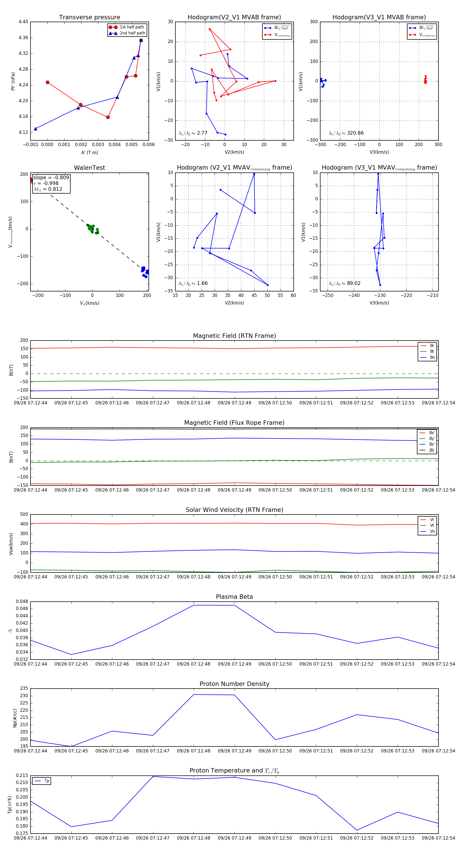
Flux Rope in 2023

Flux Rope Event 2023-09-26 07:12:44 ~ 2023-09-26 07:12:54 (11 seconds)


plot