HOME   LIST
‹–   –›

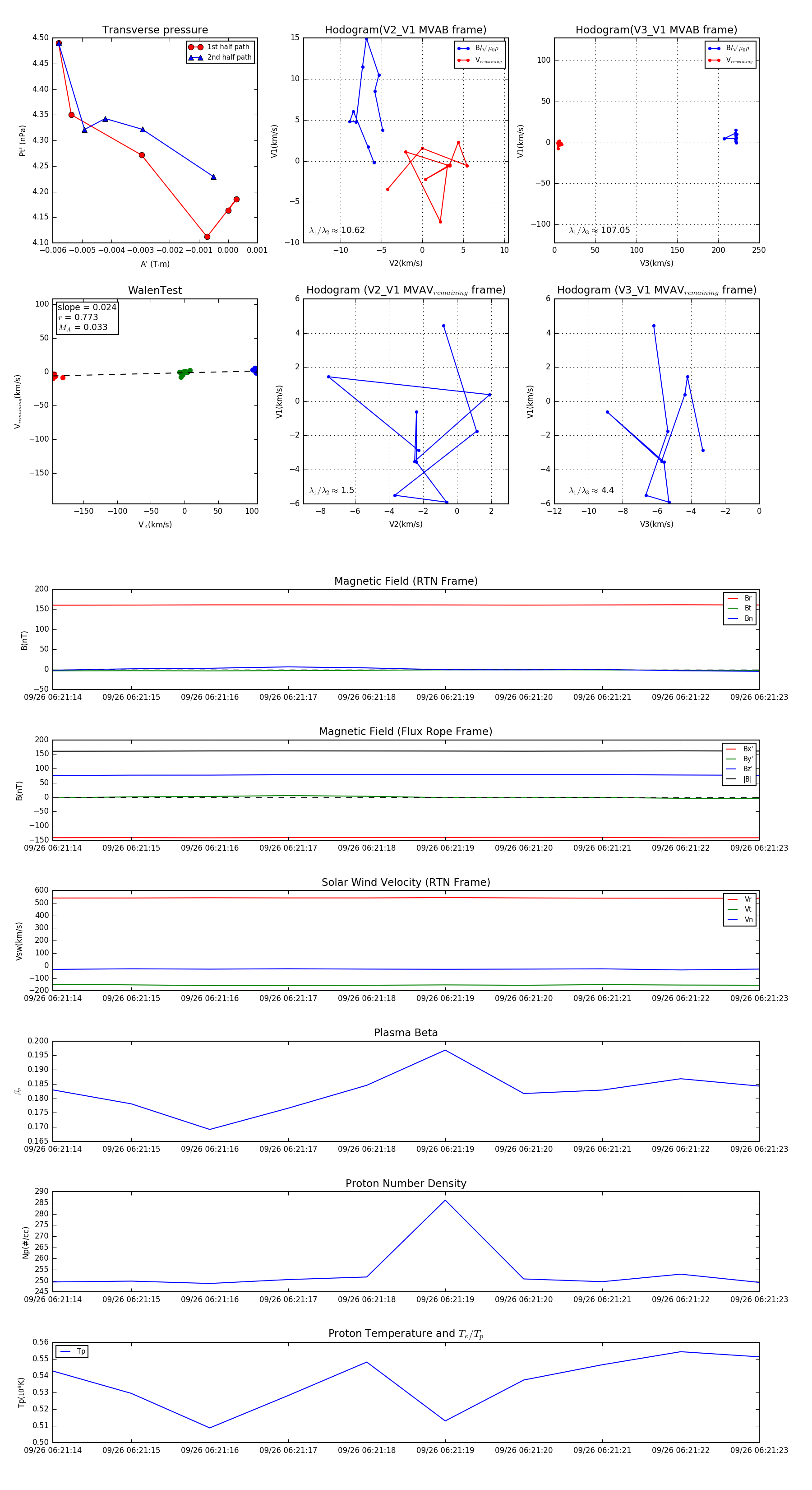
Flux Rope in 2023

Flux Rope Event 2023-09-26 06:21:14 ~ 2023-09-26 06:21:23 (10 seconds)


plot