HOME   LIST
‹–   –›

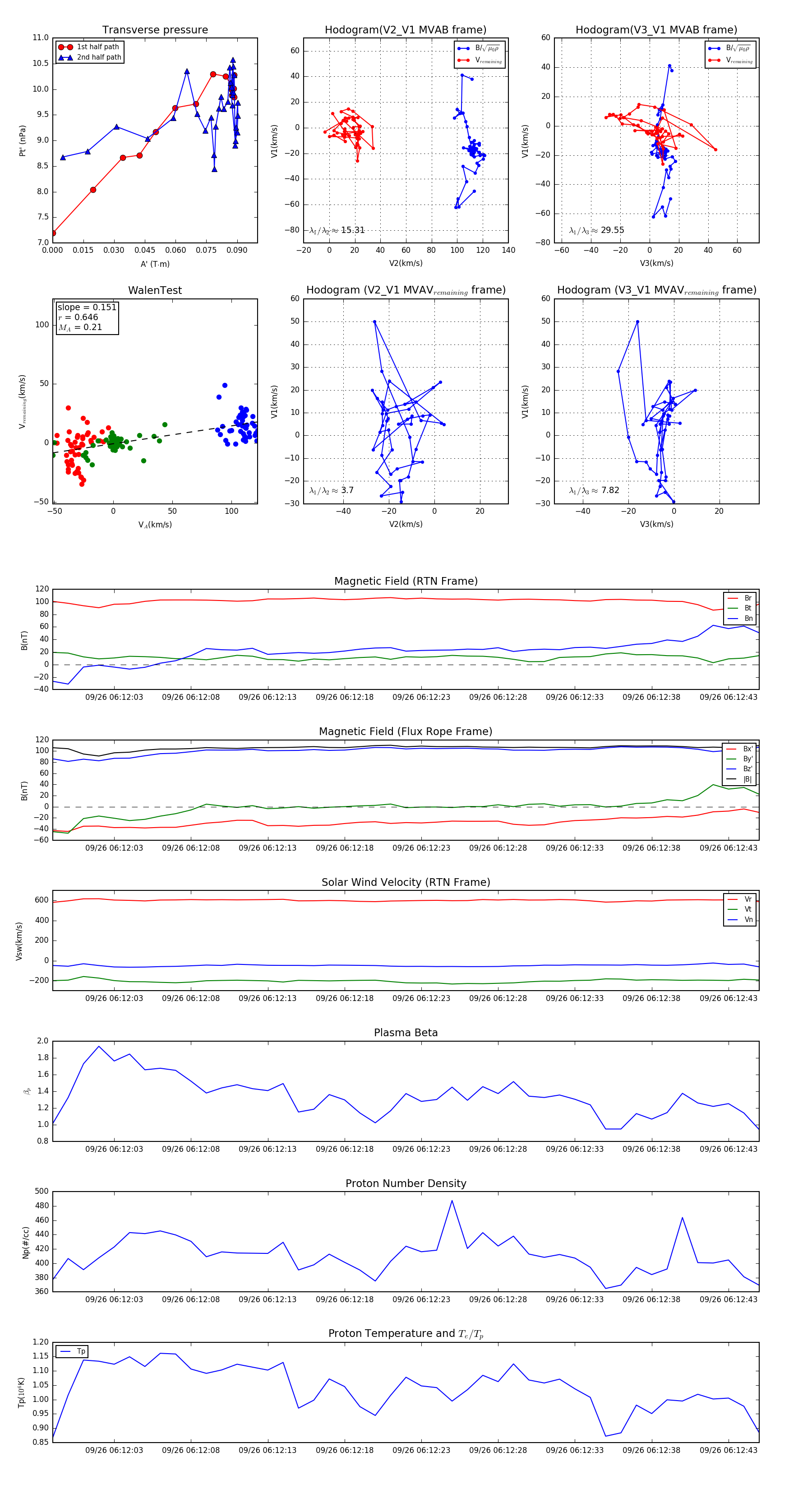
Flux Rope in 2023

Flux Rope Event 2023-09-26 06:11:59 ~ 2023-09-26 06:12:45 (47 seconds)


plot