HOME   LIST
‹–   –›

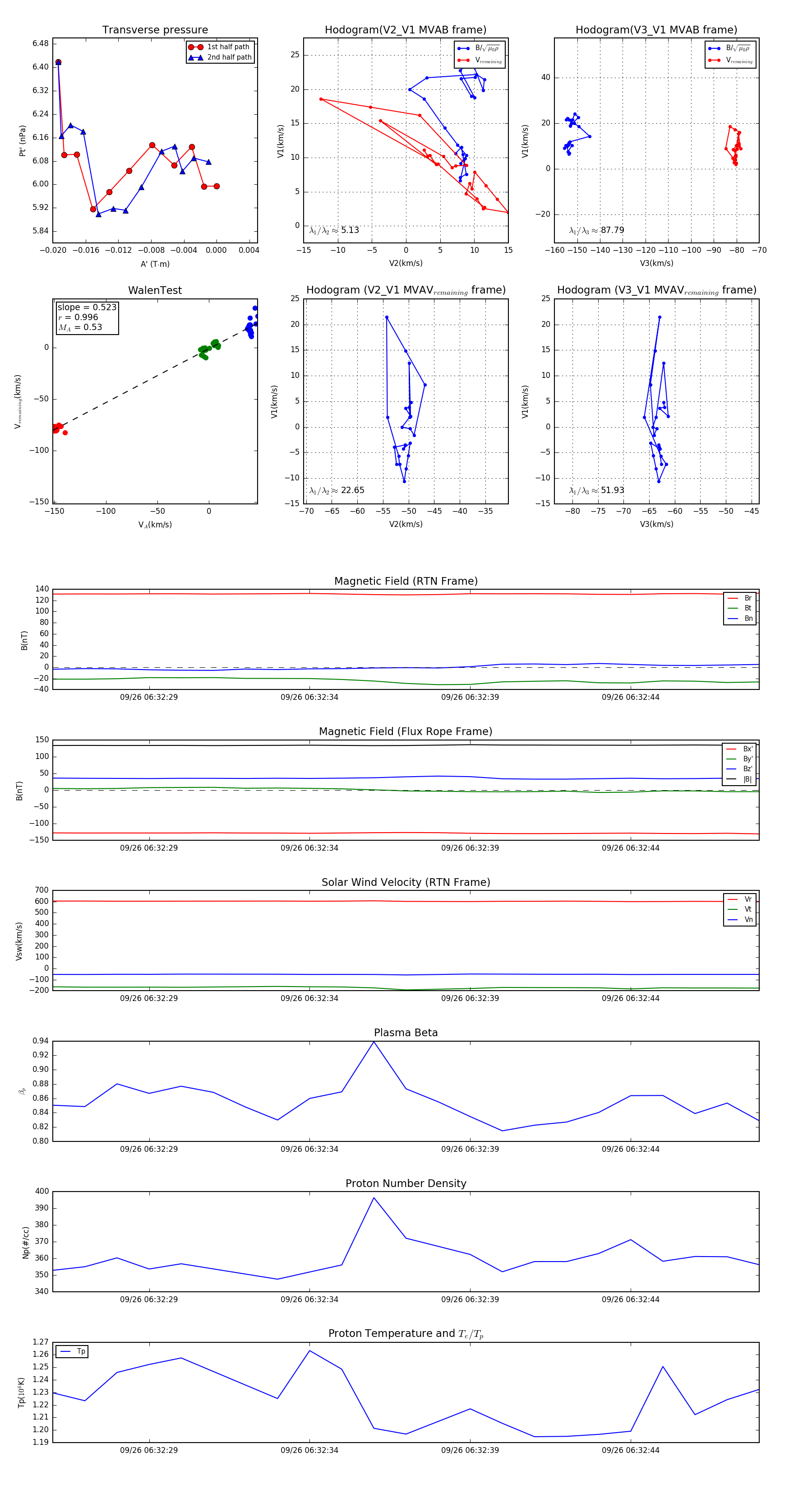
Flux Rope in 2023

Flux Rope Event 2023-09-26 06:32:26 ~ 2023-09-26 06:32:48 (23 seconds)


plot