HOME   LIST
‹–   –›

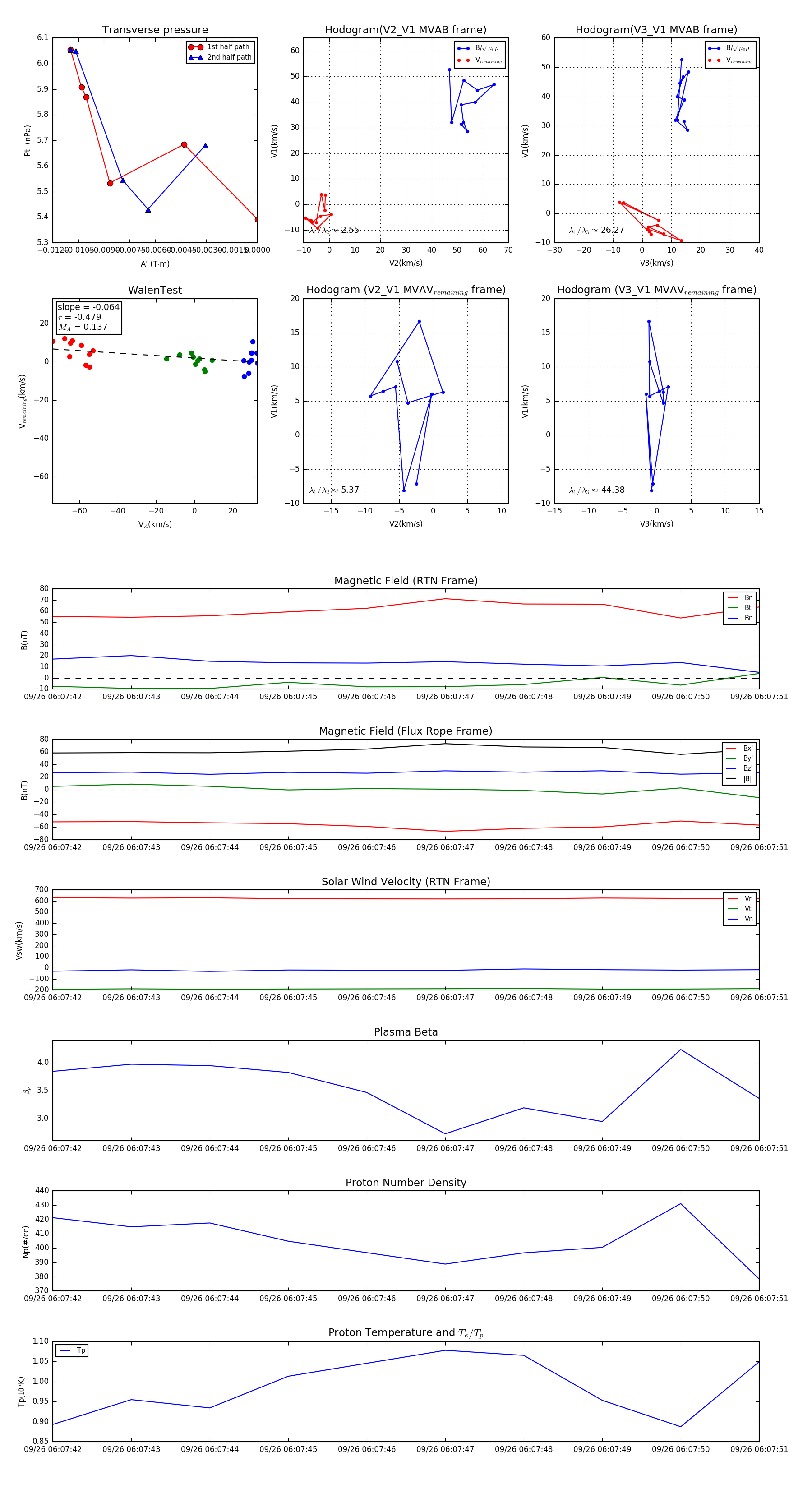
Flux Rope in 2023

Flux Rope Event 2023-09-26 06:07:42 ~ 2023-09-26 06:07:51 (10 seconds)


plot