HOME   LIST
‹–   –›

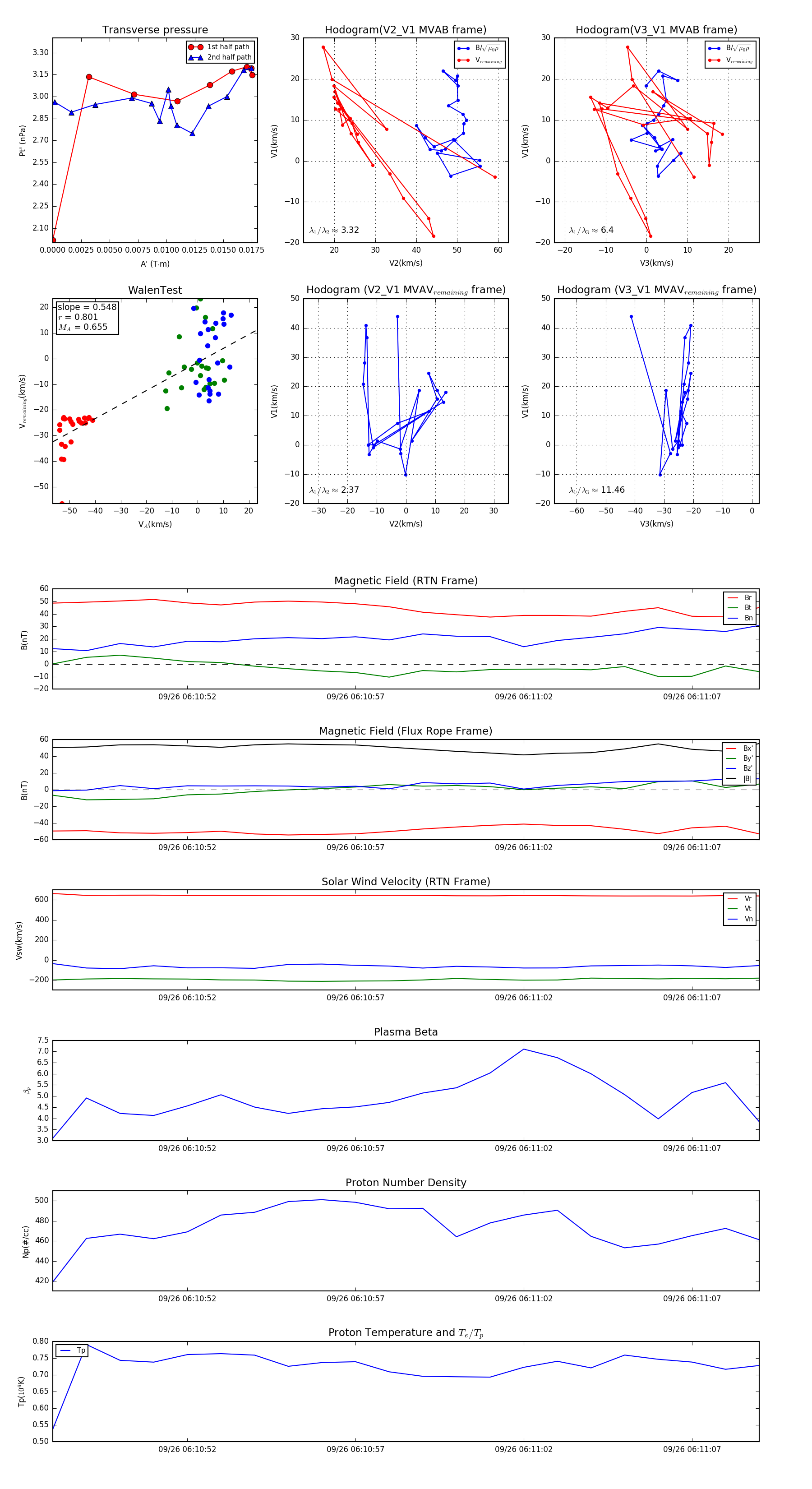
Flux Rope in 2023

Flux Rope Event 2023-09-26 06:10:48 ~ 2023-09-26 06:11:09 (22 seconds)


plot