HOME   LIST
‹–   –›

Flux Rope in 2023

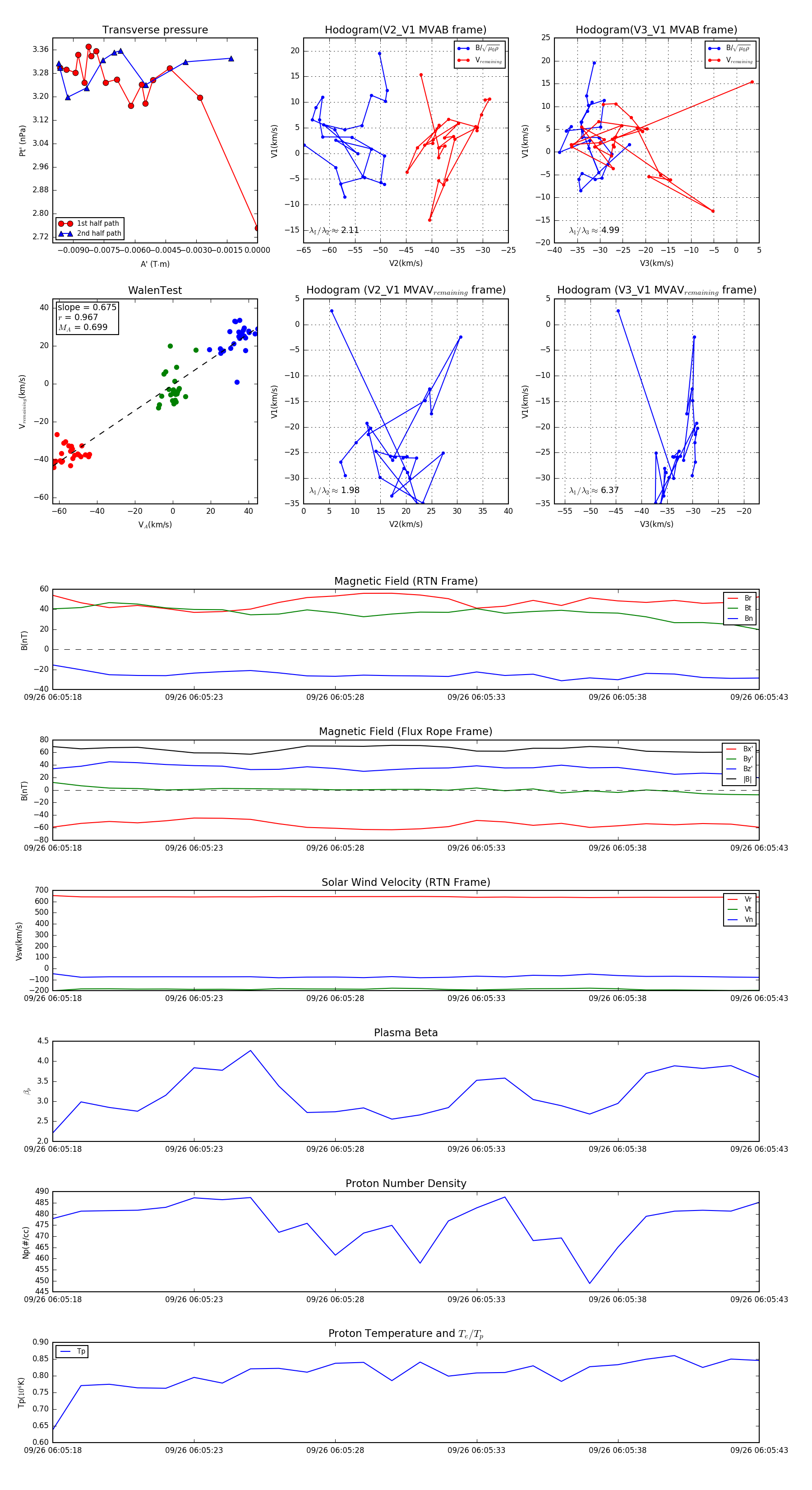
Flux Rope Event 2023-09-26 06:05:18 ~ 2023-09-26 06:05:43 (26 seconds)


plot