HOME   LIST
‹–   –›

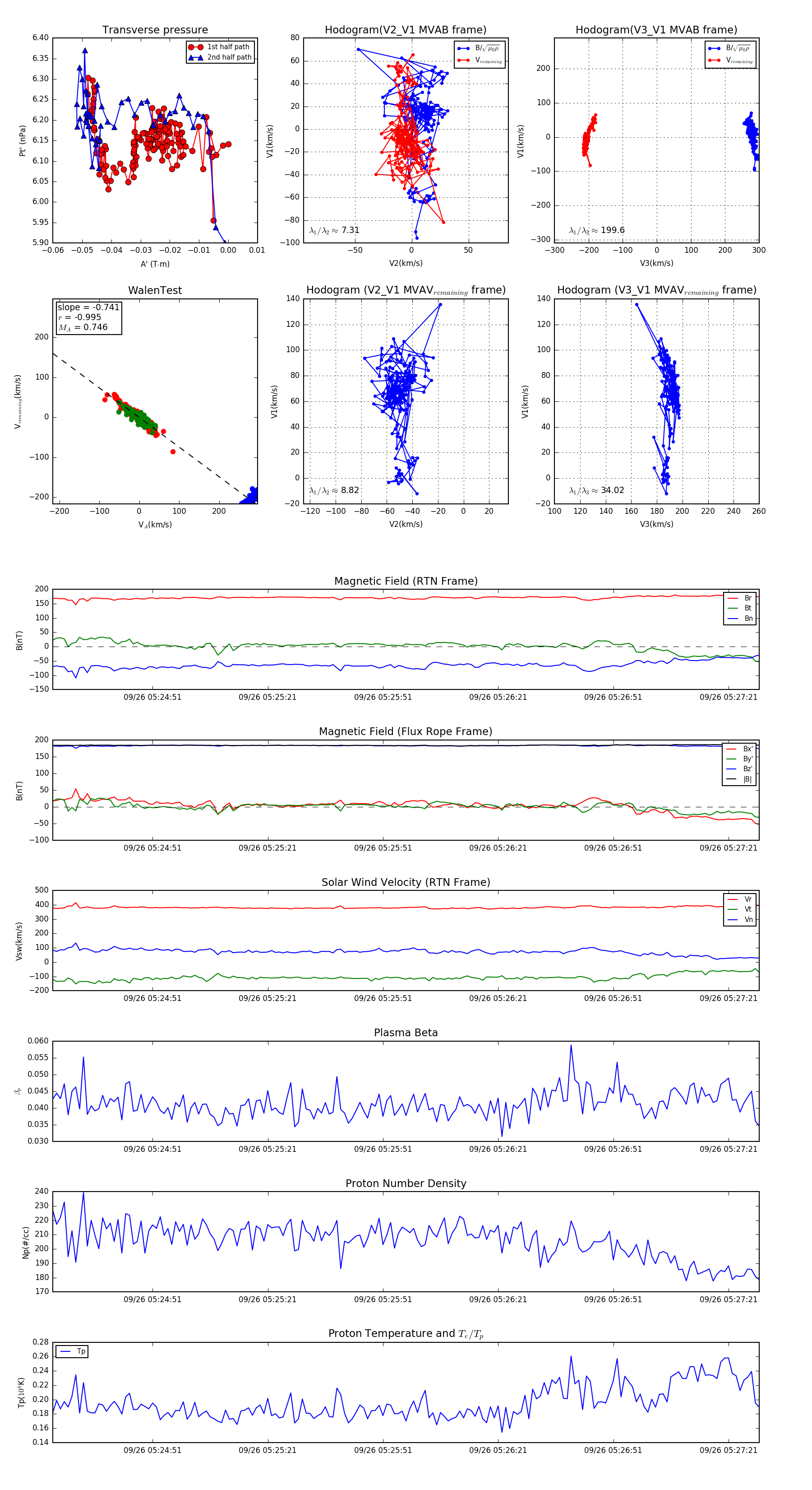
Flux Rope in 2023

Flux Rope Event 2023-09-26 05:24:25 ~ 2023-09-26 05:27:29 (185 seconds)


plot