HOME   LIST
‹–   –›

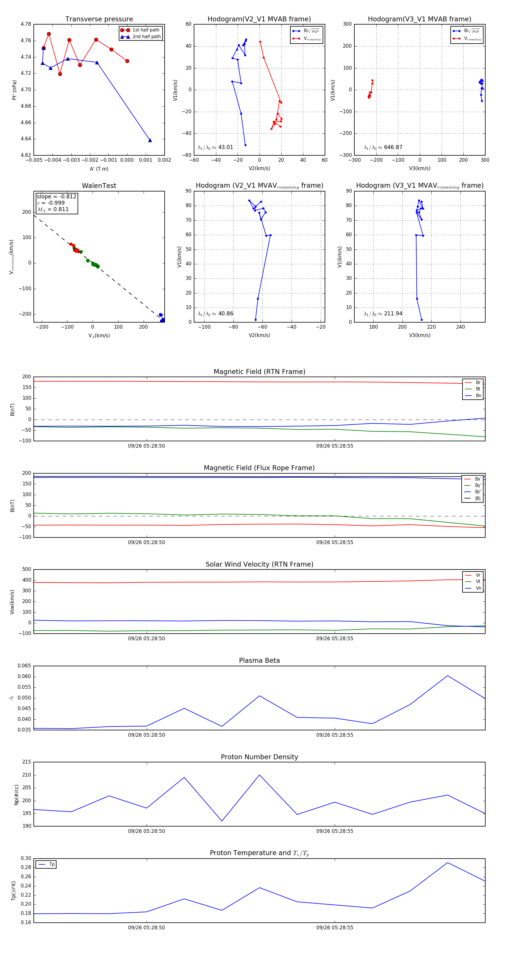
Flux Rope in 2023

Flux Rope Event 2023-09-26 05:28:47 ~ 2023-09-26 05:28:59 (13 seconds)


plot