HOME   LIST
‹–   –›

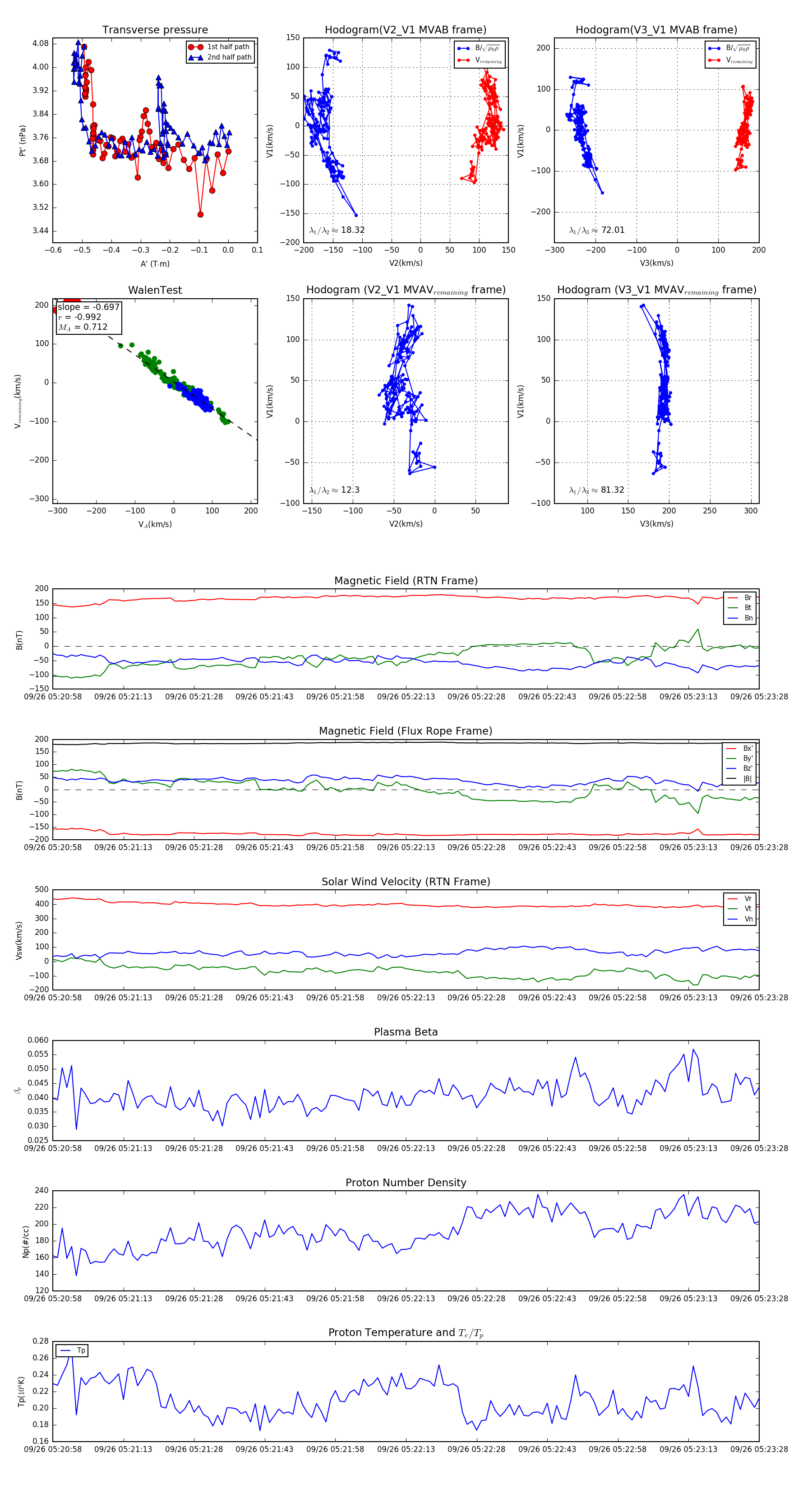
Flux Rope in 2023

Flux Rope Event 2023-09-26 05:20:58 ~ 2023-09-26 05:23:28 (151 seconds)


plot