HOME   LIST
‹–   –›

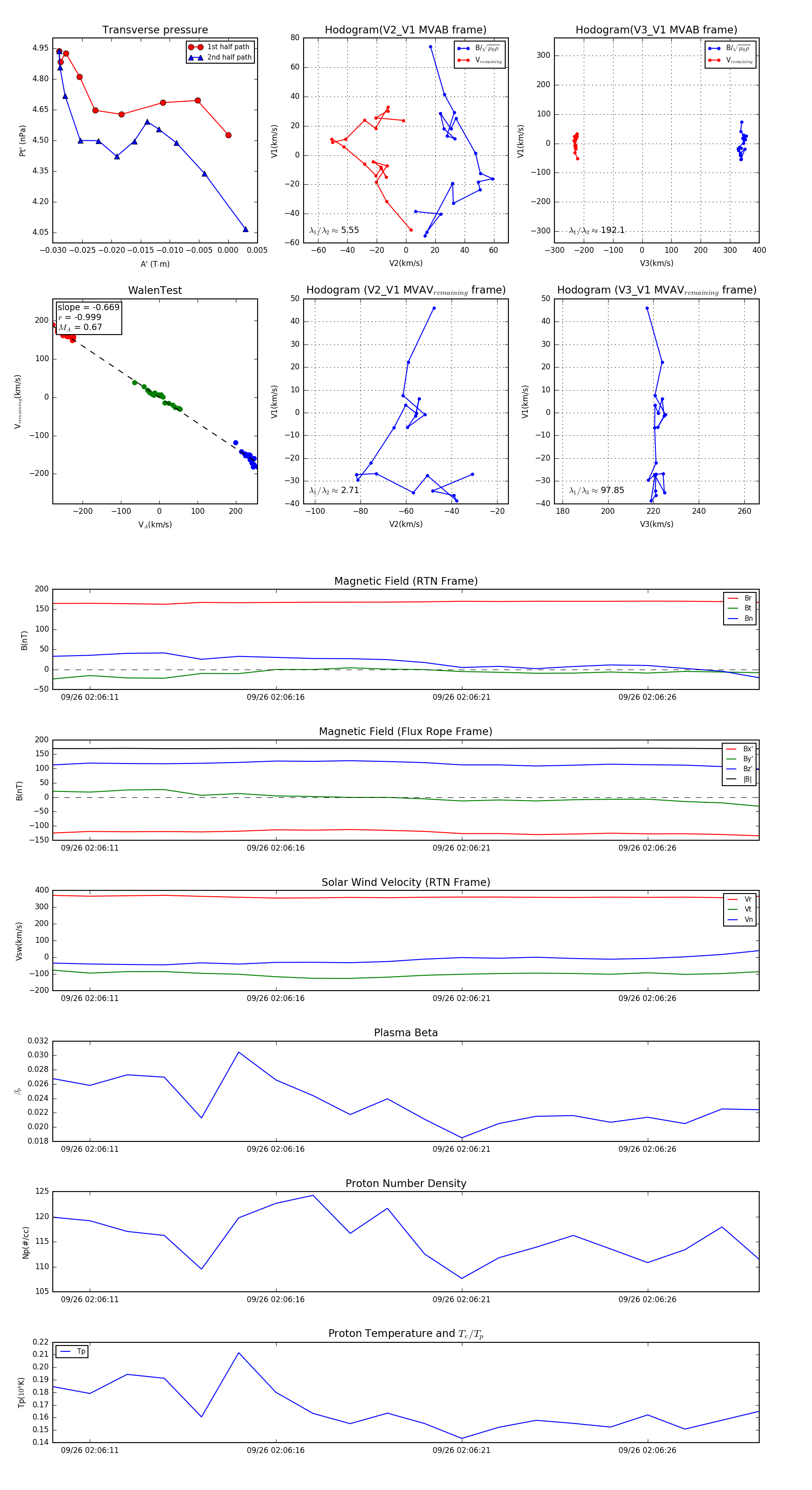
Flux Rope in 2023

Flux Rope Event 2023-09-26 02:06:10 ~ 2023-09-26 02:06:29 (20 seconds)


plot