HOME   LIST
‹–   –›

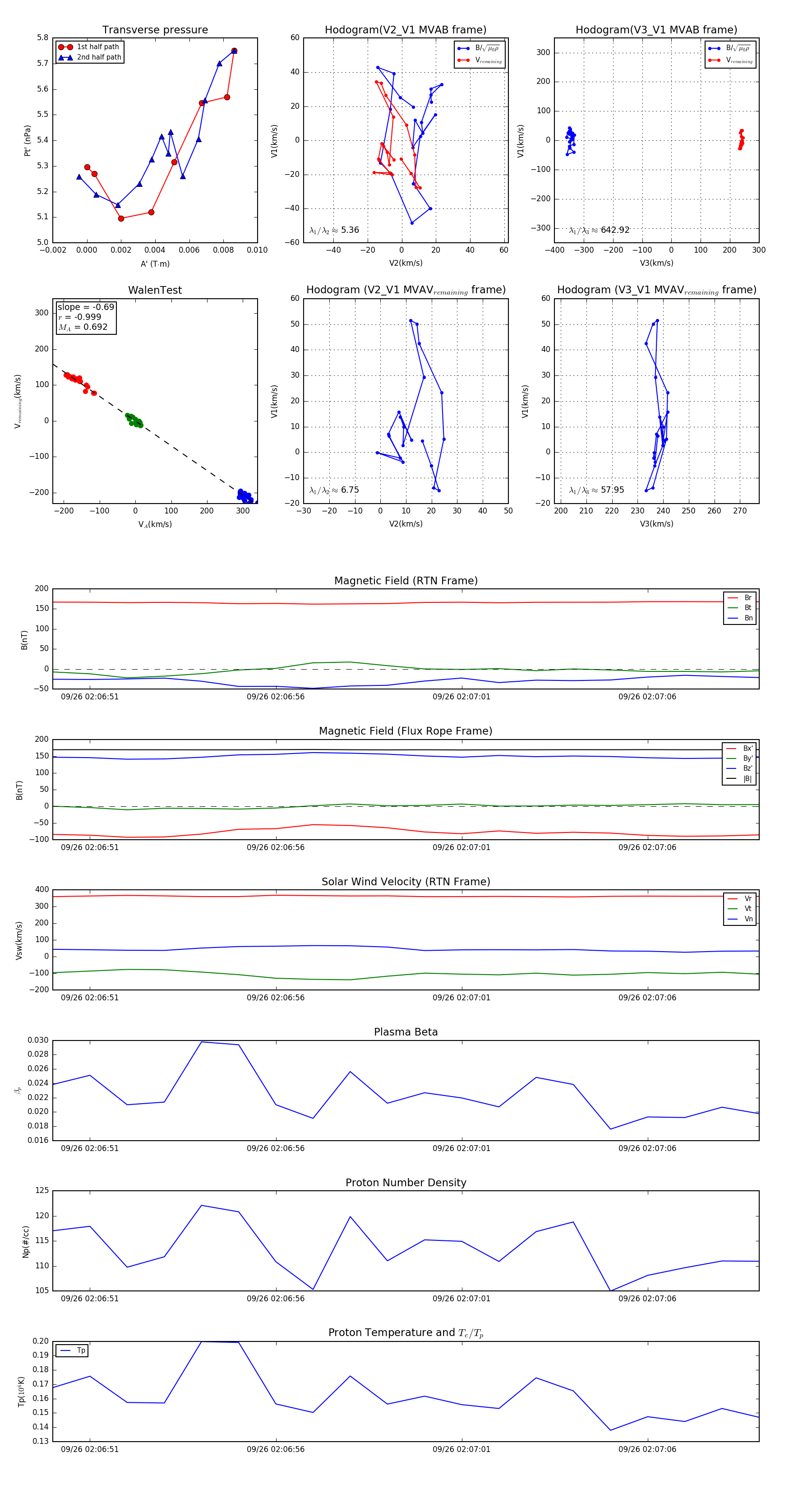
Flux Rope in 2023

Flux Rope Event 2023-09-26 02:06:50 ~ 2023-09-26 02:07:09 (20 seconds)


plot