HOME   LIST
‹–   –›

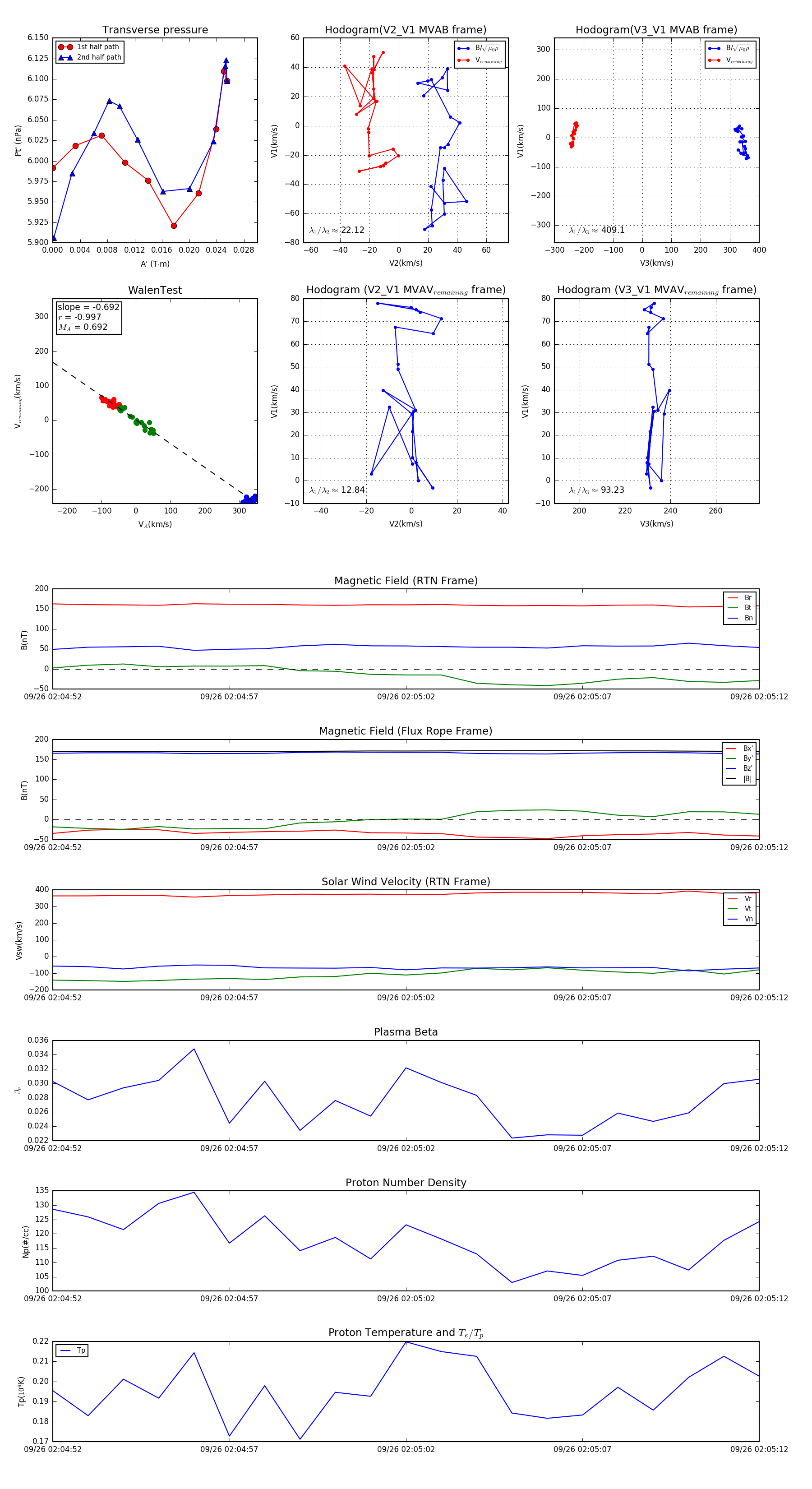
Flux Rope in 2023

Flux Rope Event 2023-09-26 02:04:52 ~ 2023-09-26 02:05:12 (21 seconds)


plot