HOME   LIST
‹–   –›

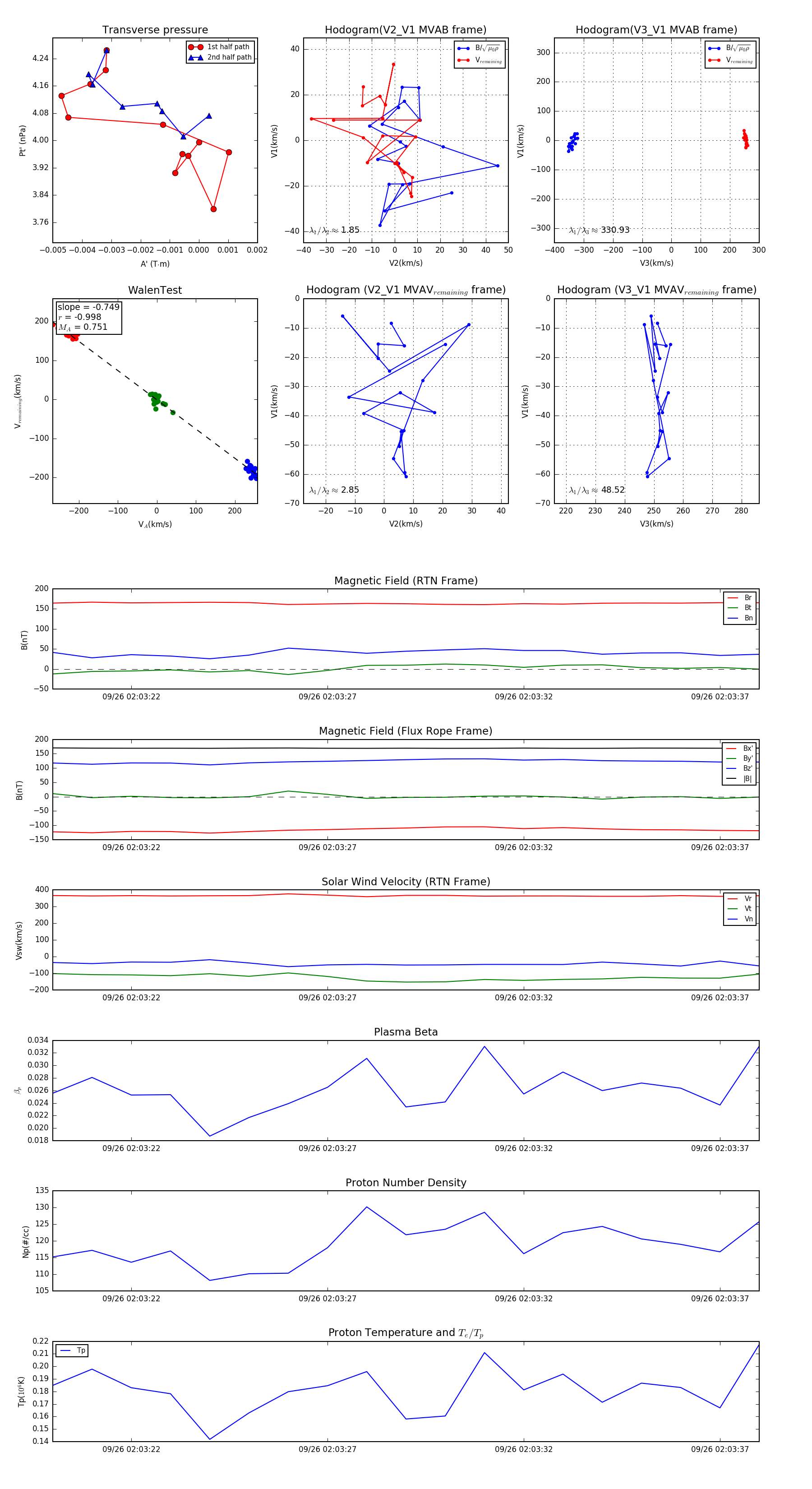
Flux Rope in 2023

Flux Rope Event 2023-09-26 02:03:20 ~ 2023-09-26 02:03:38 (19 seconds)


plot