HOME   LIST
‹–   –›

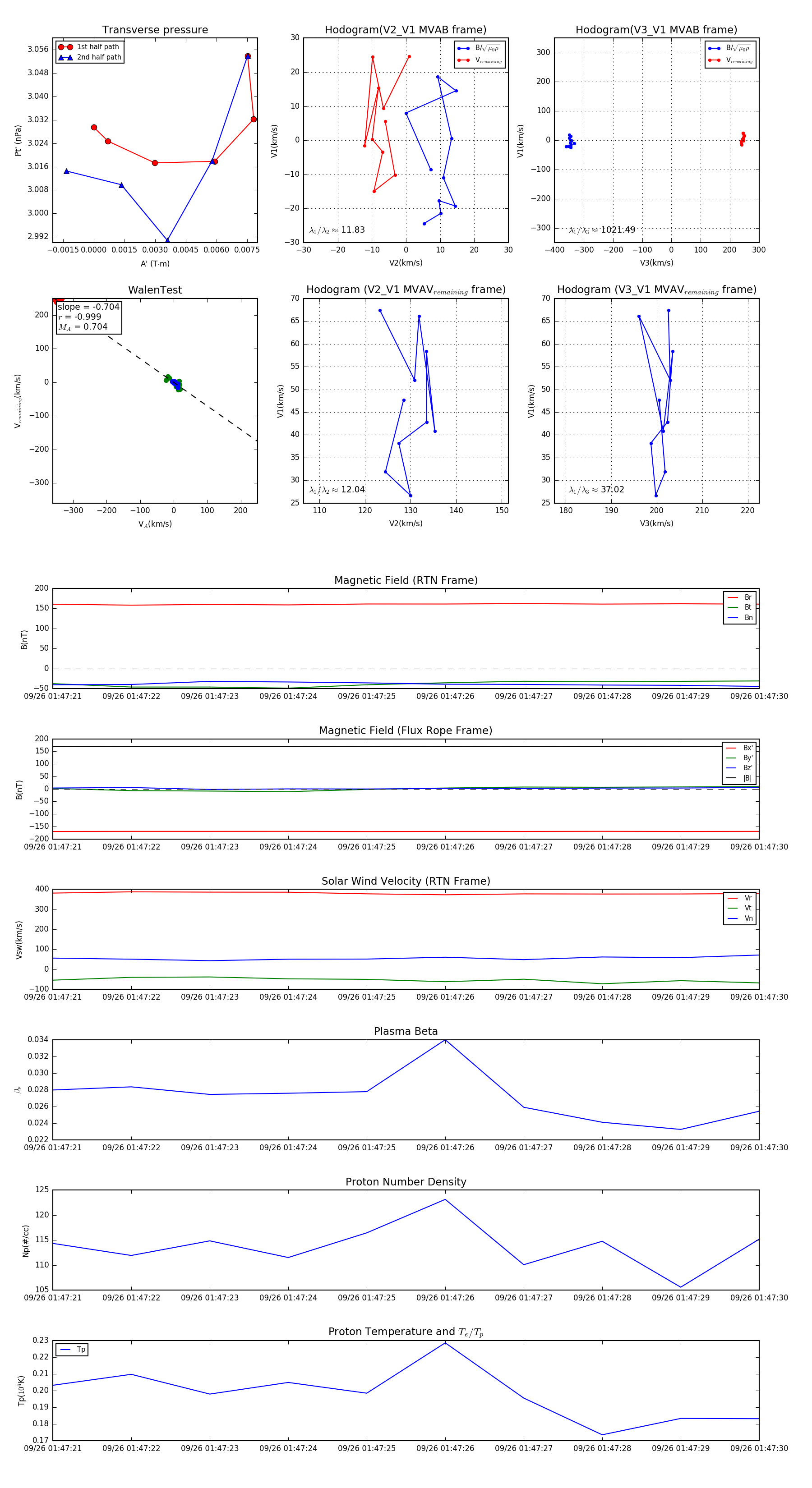
Flux Rope in 2023

Flux Rope Event 2023-09-26 01:47:21 ~ 2023-09-26 01:47:30 (10 seconds)


plot