HOME   LIST
‹–   –›

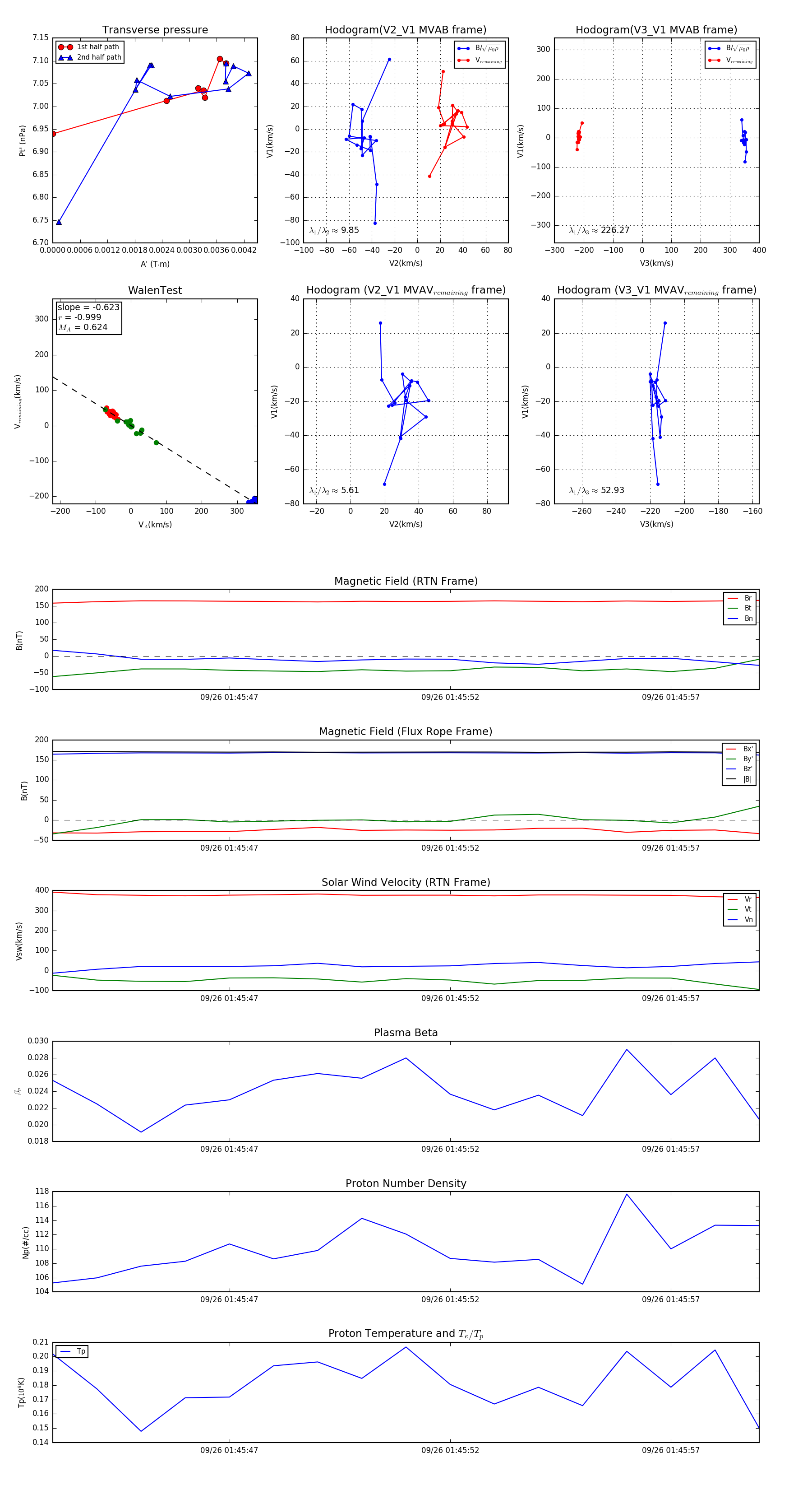
Flux Rope in 2023

Flux Rope Event 2023-09-26 01:45:43 ~ 2023-09-26 01:45:59 (17 seconds)


plot