HOME   LIST
‹–   –›

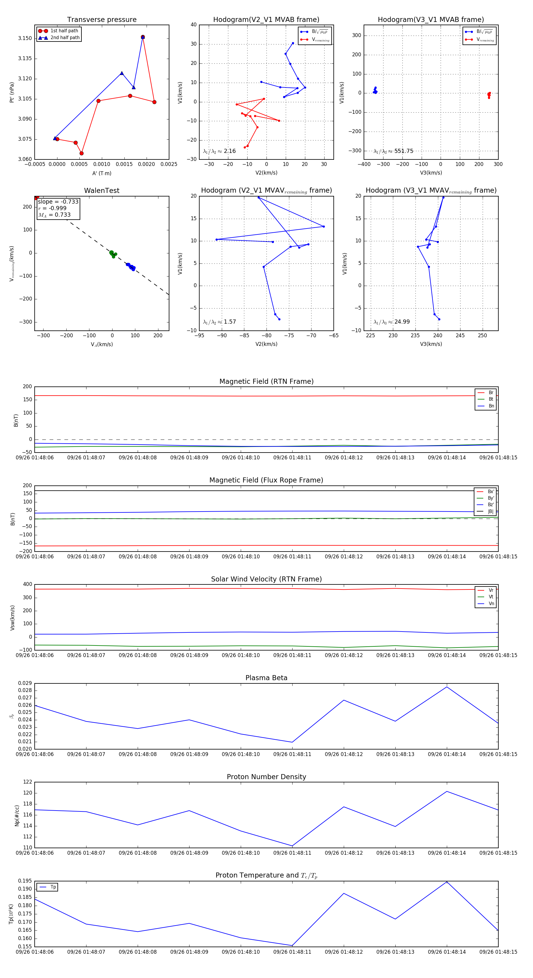
Flux Rope in 2023

Flux Rope Event 2023-09-26 01:48:06 ~ 2023-09-26 01:48:15 (10 seconds)


plot