HOME   LIST
‹–   –›

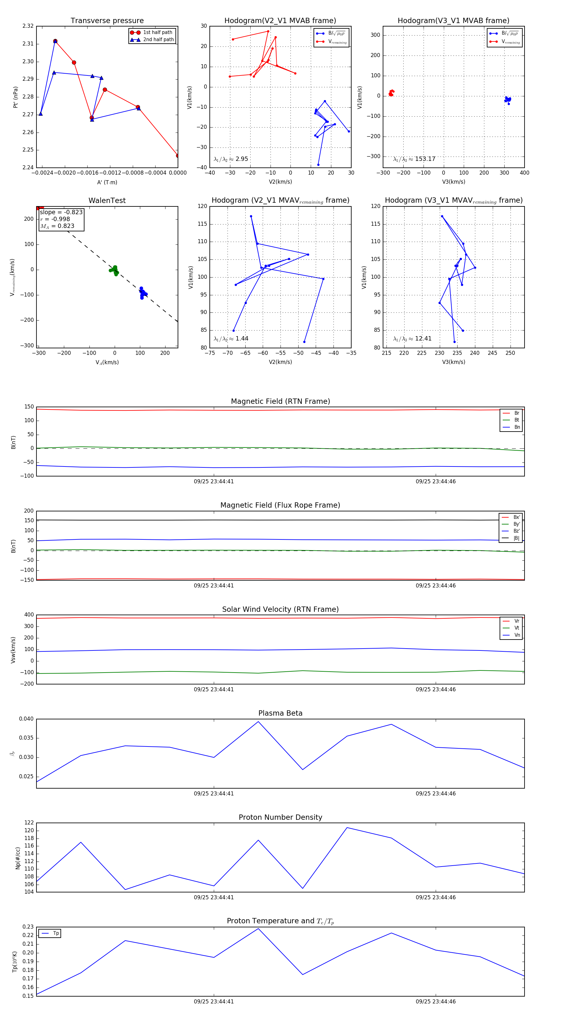
Flux Rope in 2023

Flux Rope Event 2023-09-25 23:44:37 ~ 2023-09-25 23:44:48 (12 seconds)


plot