HOME   LIST
‹–   –›

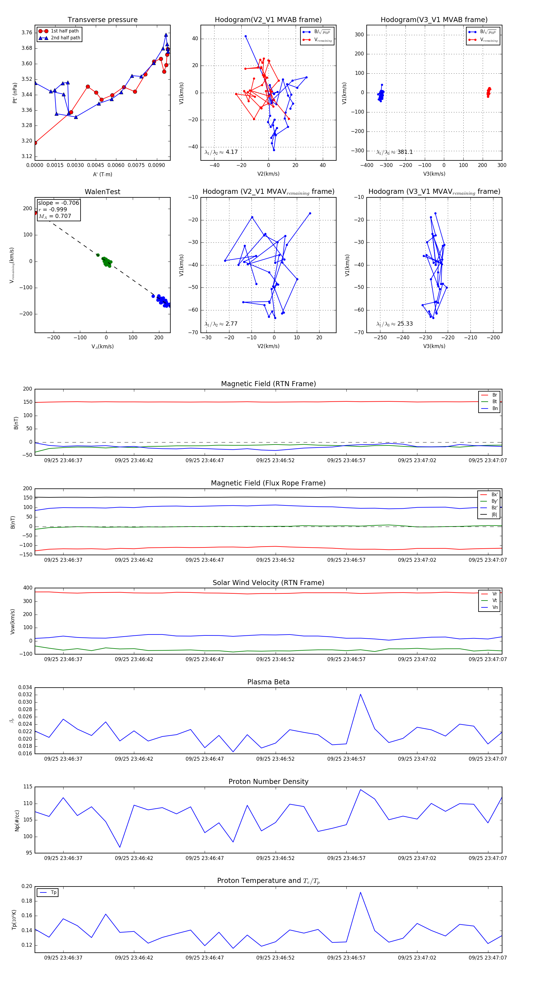
Flux Rope in 2023

Flux Rope Event 2023-09-25 23:46:35 ~ 2023-09-25 23:47:08 (34 seconds)


plot