HOME   LIST
‹–   –›

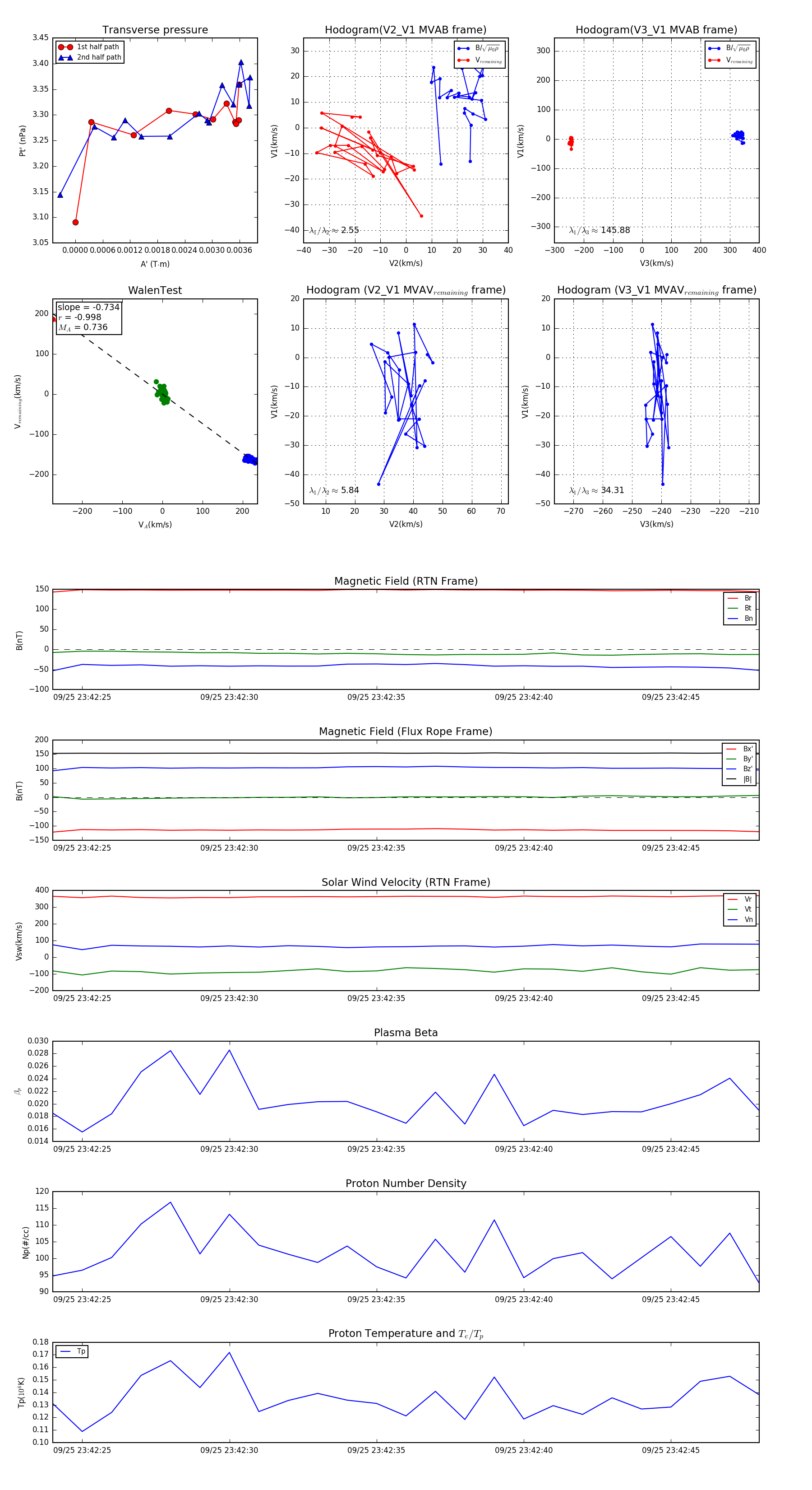
Flux Rope in 2023

Flux Rope Event 2023-09-25 23:42:24 ~ 2023-09-25 23:42:48 (25 seconds)


plot