HOME   LIST
‹–   –›

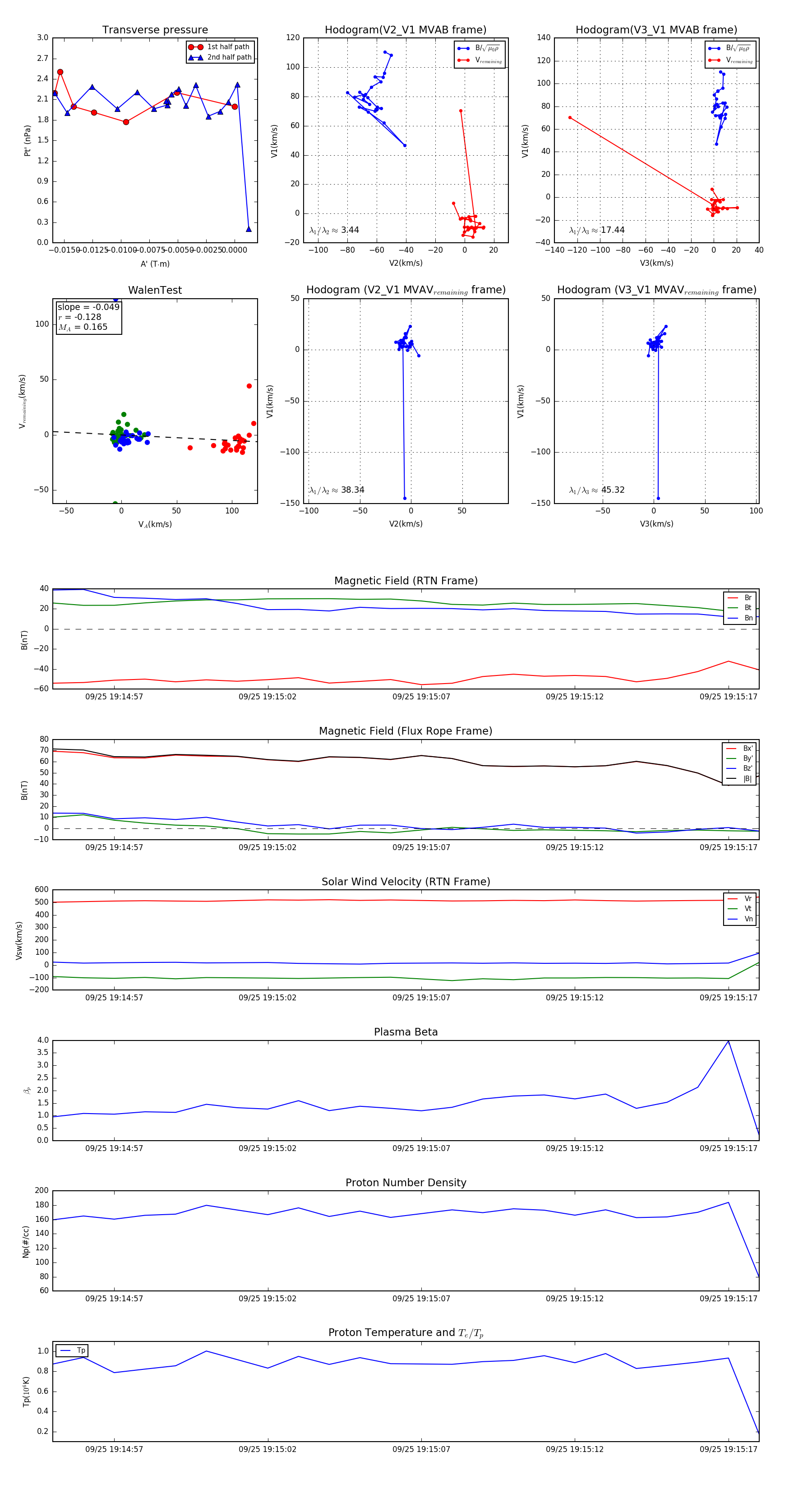
Flux Rope in 2023

Flux Rope Event 2023-09-25 19:14:55 ~ 2023-09-25 19:15:18 (24 seconds)


plot