HOME   LIST
‹–   –›

Flux Rope in 2023

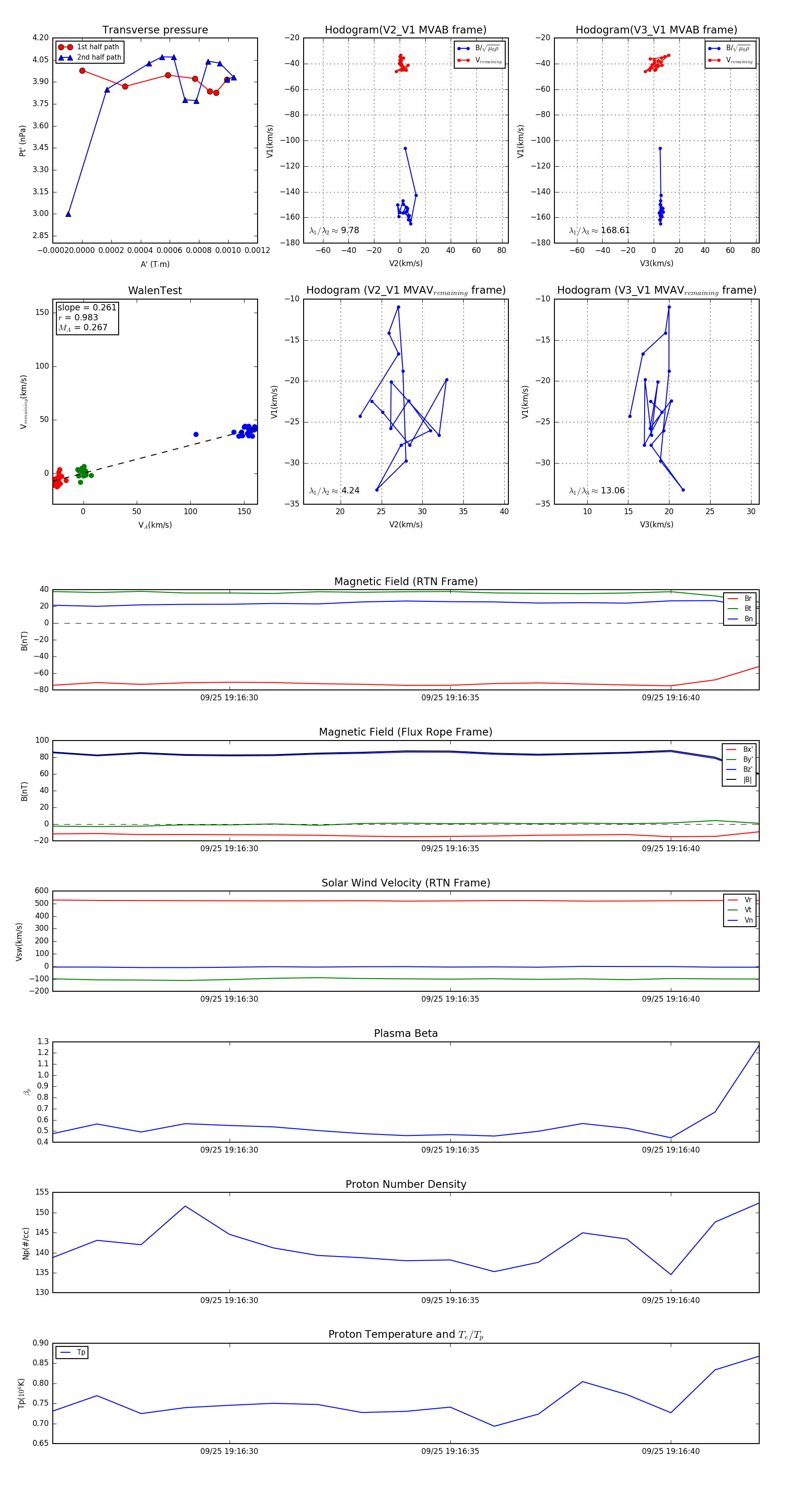
Flux Rope Event 2023-09-25 19:16:26 ~ 2023-09-25 19:16:42 (17 seconds)


plot