HOME   LIST
‹–   –›

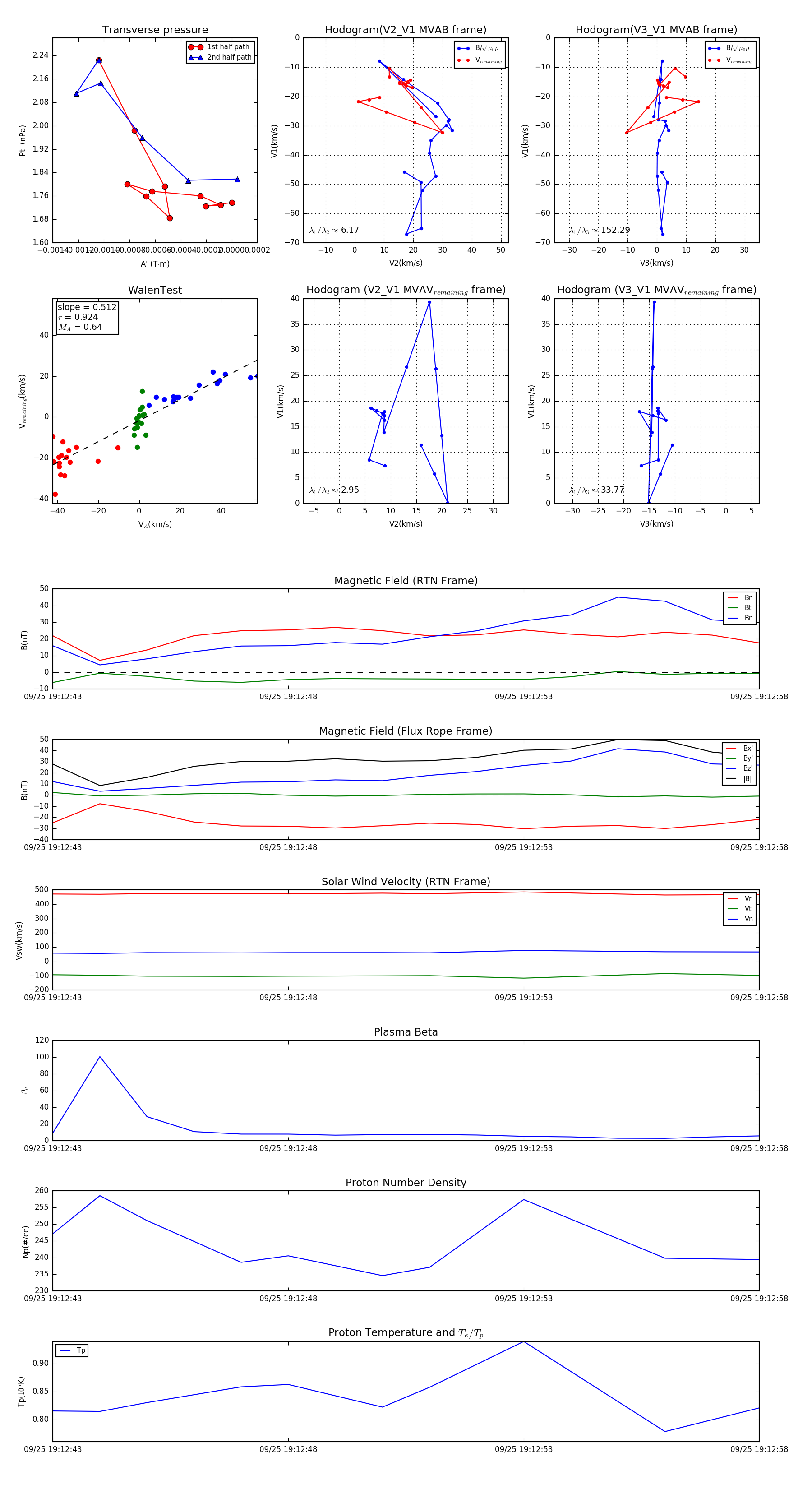
Flux Rope in 2023

Flux Rope Event 2023-09-25 19:12:43 ~ 2023-09-25 19:12:58 (16 seconds)


plot