HOME   LIST
‹–   –›

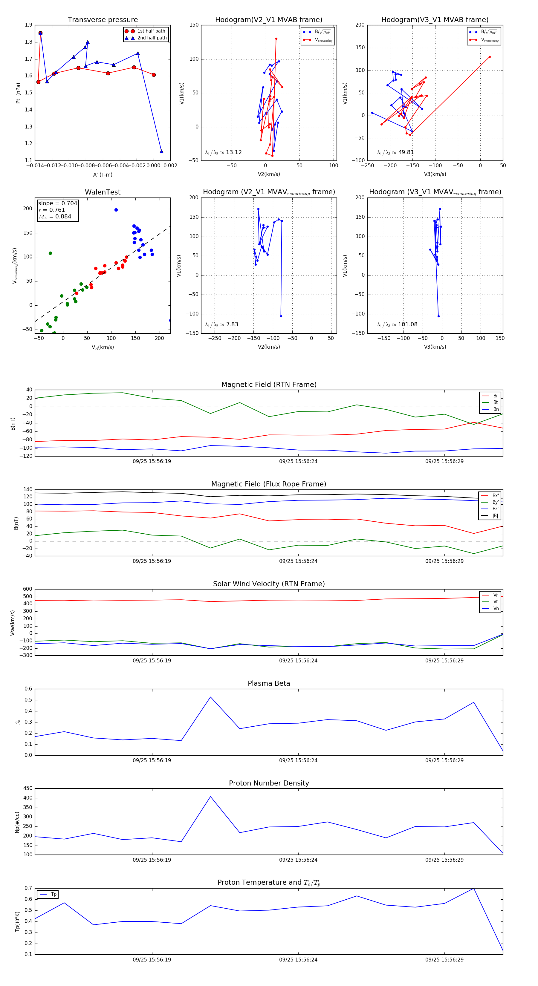
Flux Rope in 2023

Flux Rope Event 2023-09-25 15:56:15 ~ 2023-09-25 15:56:31 (17 seconds)


plot