HOME   LIST
‹–   –›

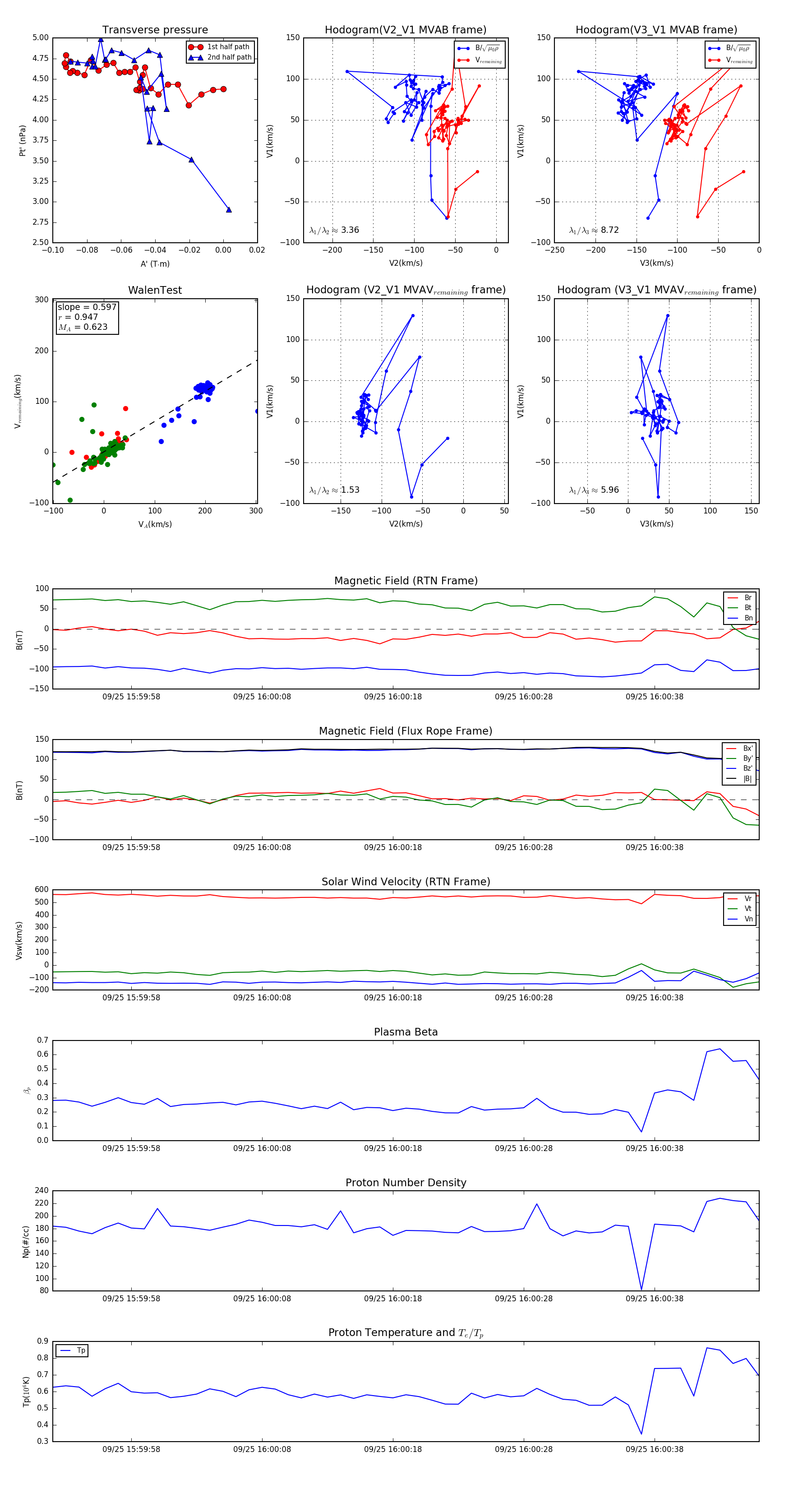
Flux Rope in 2023

Flux Rope Event 2023-09-25 15:59:52 ~ 2023-09-25 16:00:46 (55 seconds)


plot