HOME   LIST
‹–   –›

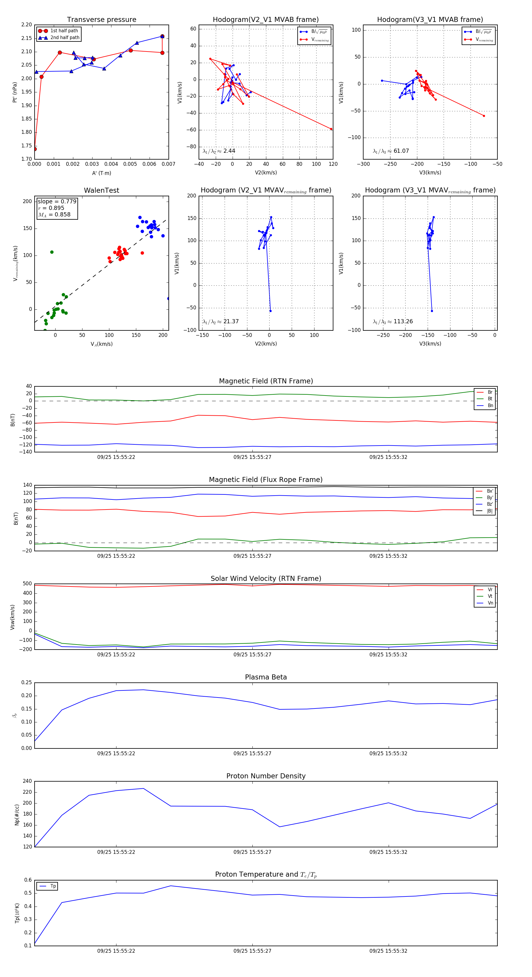
Flux Rope in 2023

Flux Rope Event 2023-09-25 15:55:19 ~ 2023-09-25 15:55:36 (18 seconds)


plot