HOME   LIST
‹–   –›

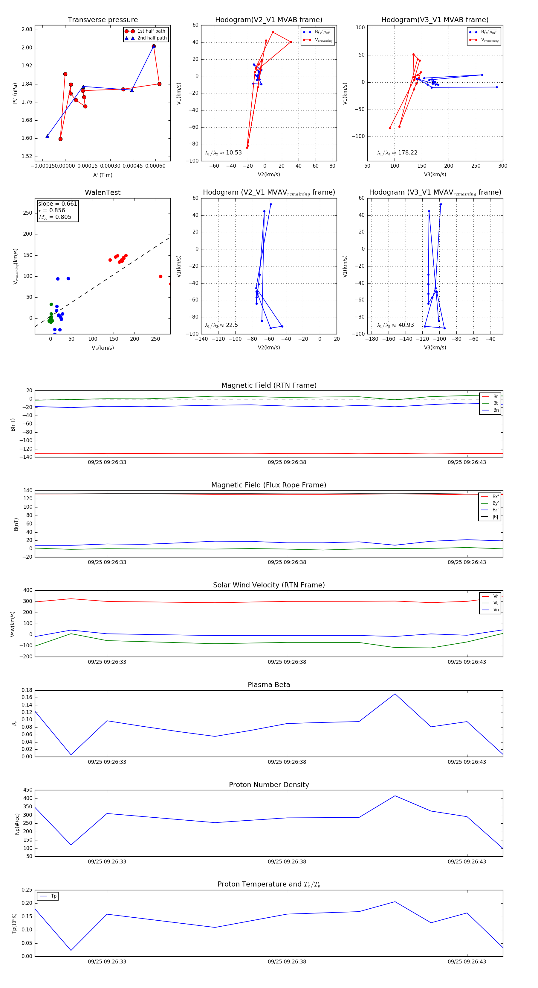
Flux Rope in 2023

Flux Rope Event 2023-09-25 09:26:31 ~ 2023-09-25 09:26:44 (14 seconds)


plot