HOME   LIST
‹–   –›

Flux Rope in 2023

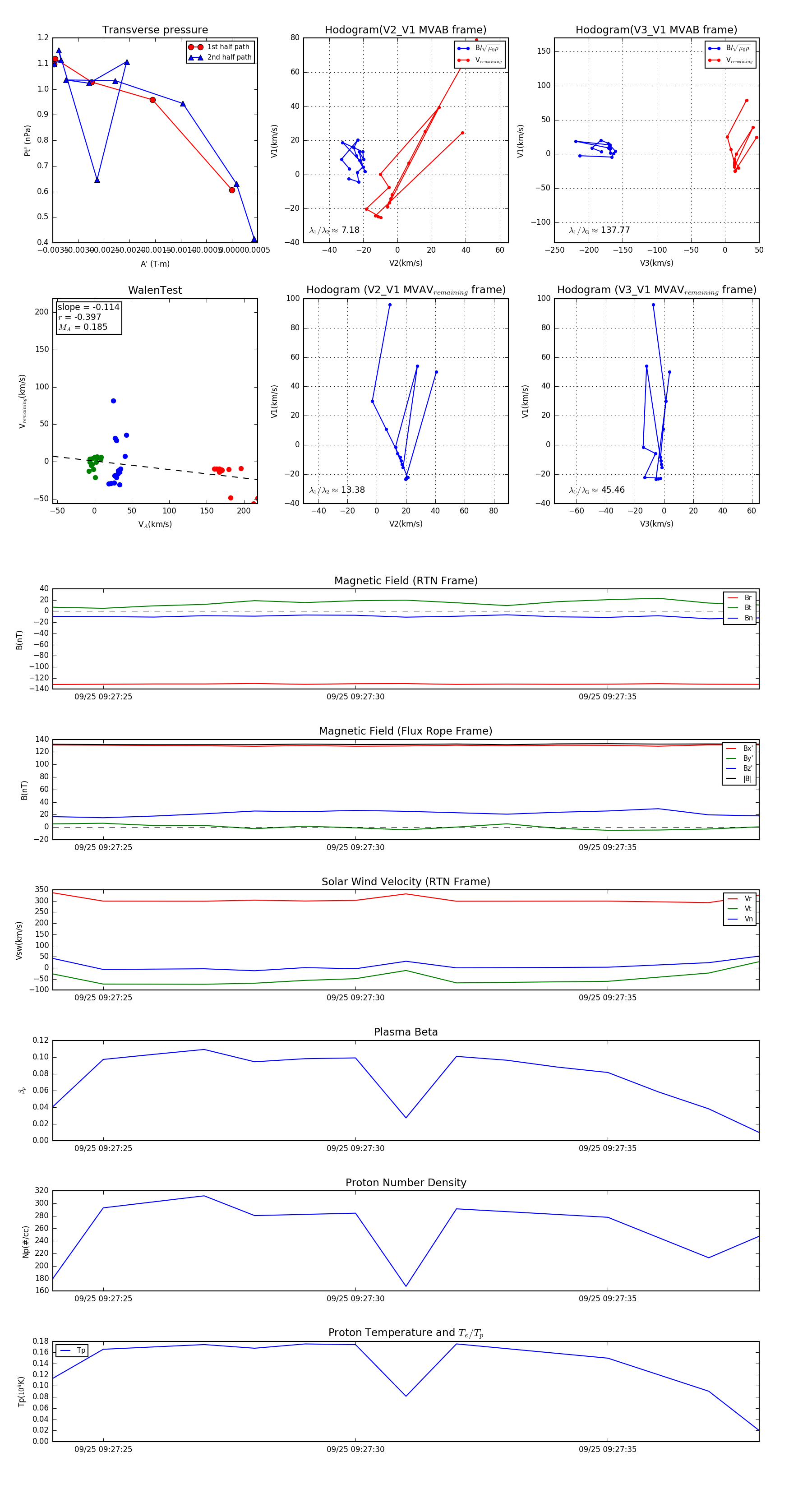
Flux Rope Event 2023-09-25 09:27:24 ~ 2023-09-25 09:27:38 (15 seconds)


plot