HOME   LIST
‹–   –›

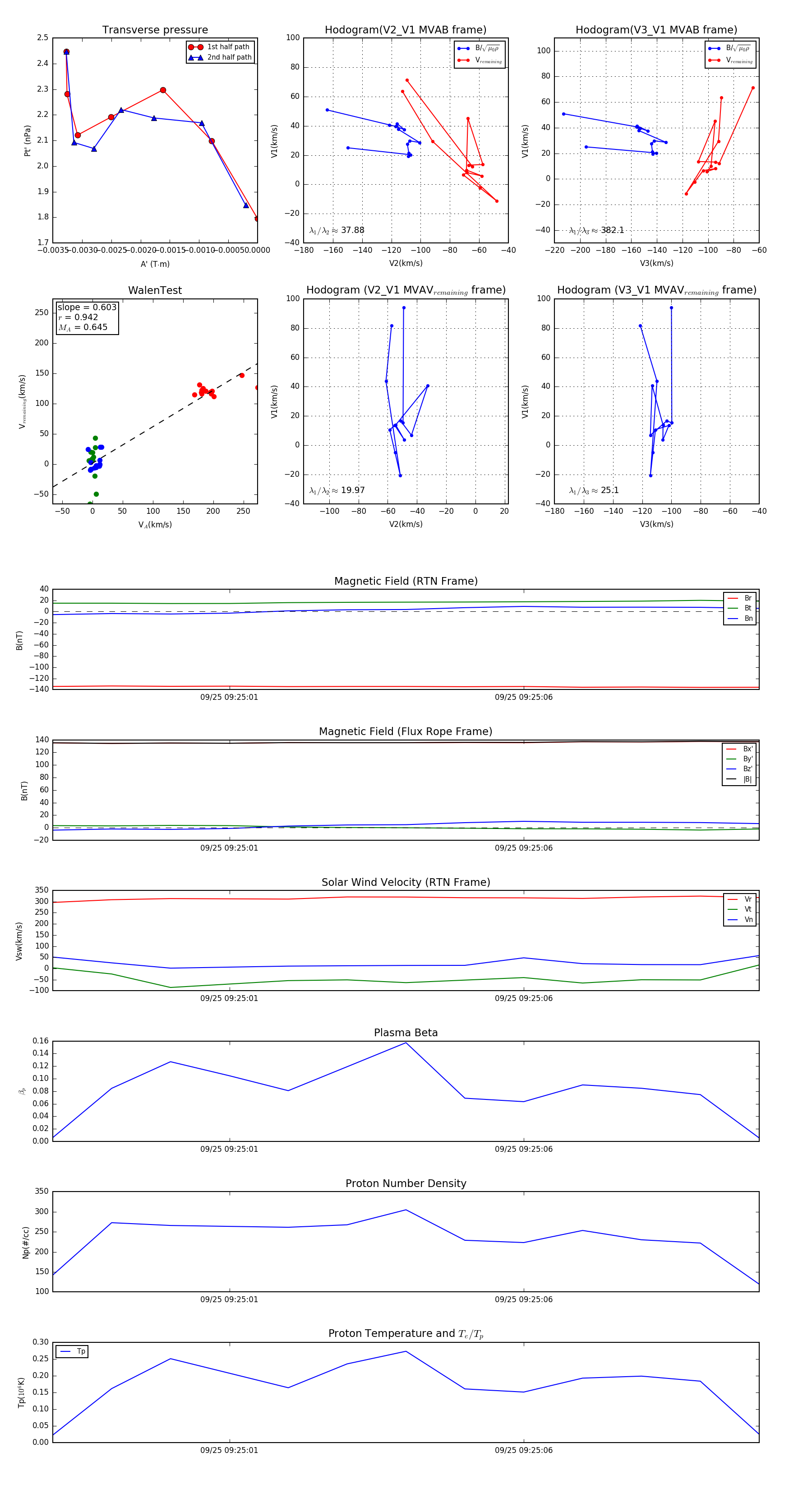
Flux Rope in 2023

Flux Rope Event 2023-09-25 09:24:58 ~ 2023-09-25 09:25:10 (13 seconds)


plot