HOME   LIST
‹–   –›

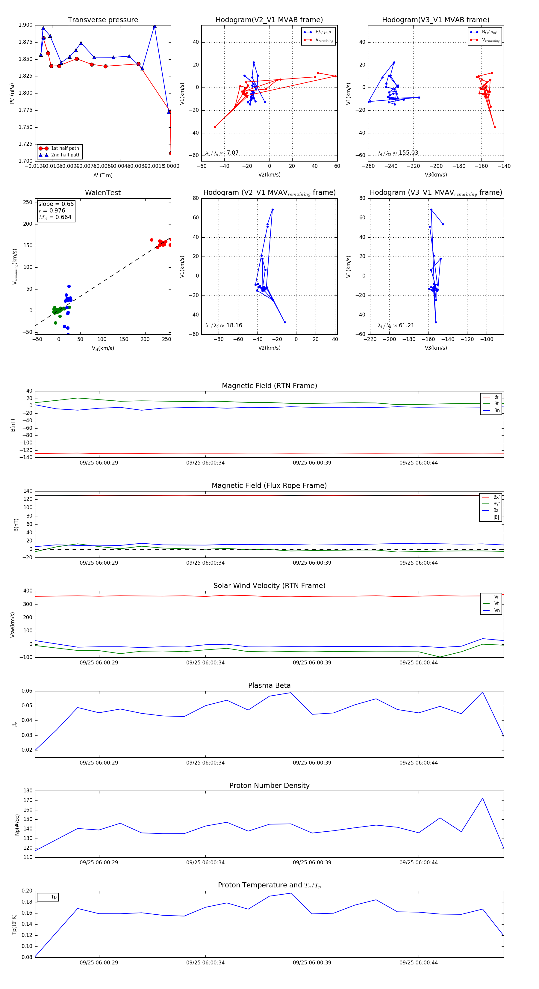
Flux Rope in 2023

Flux Rope Event 2023-09-25 06:00:26 ~ 2023-09-25 06:00:48 (23 seconds)


plot