HOME   LIST
‹–   –›

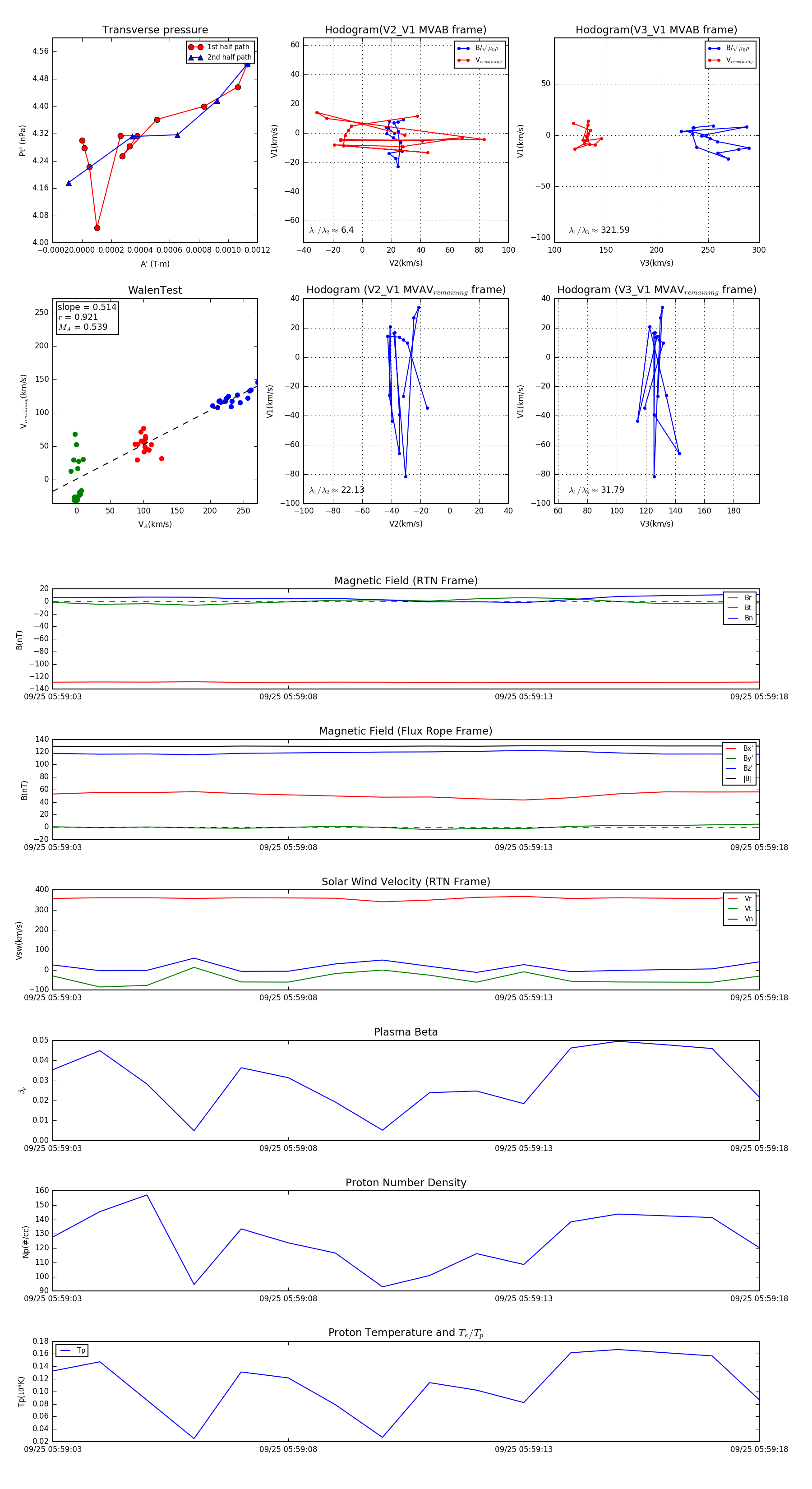
Flux Rope in 2023

Flux Rope Event 2023-09-25 05:59:03 ~ 2023-09-25 05:59:18 (16 seconds)


plot