HOME   LIST
‹–   –›

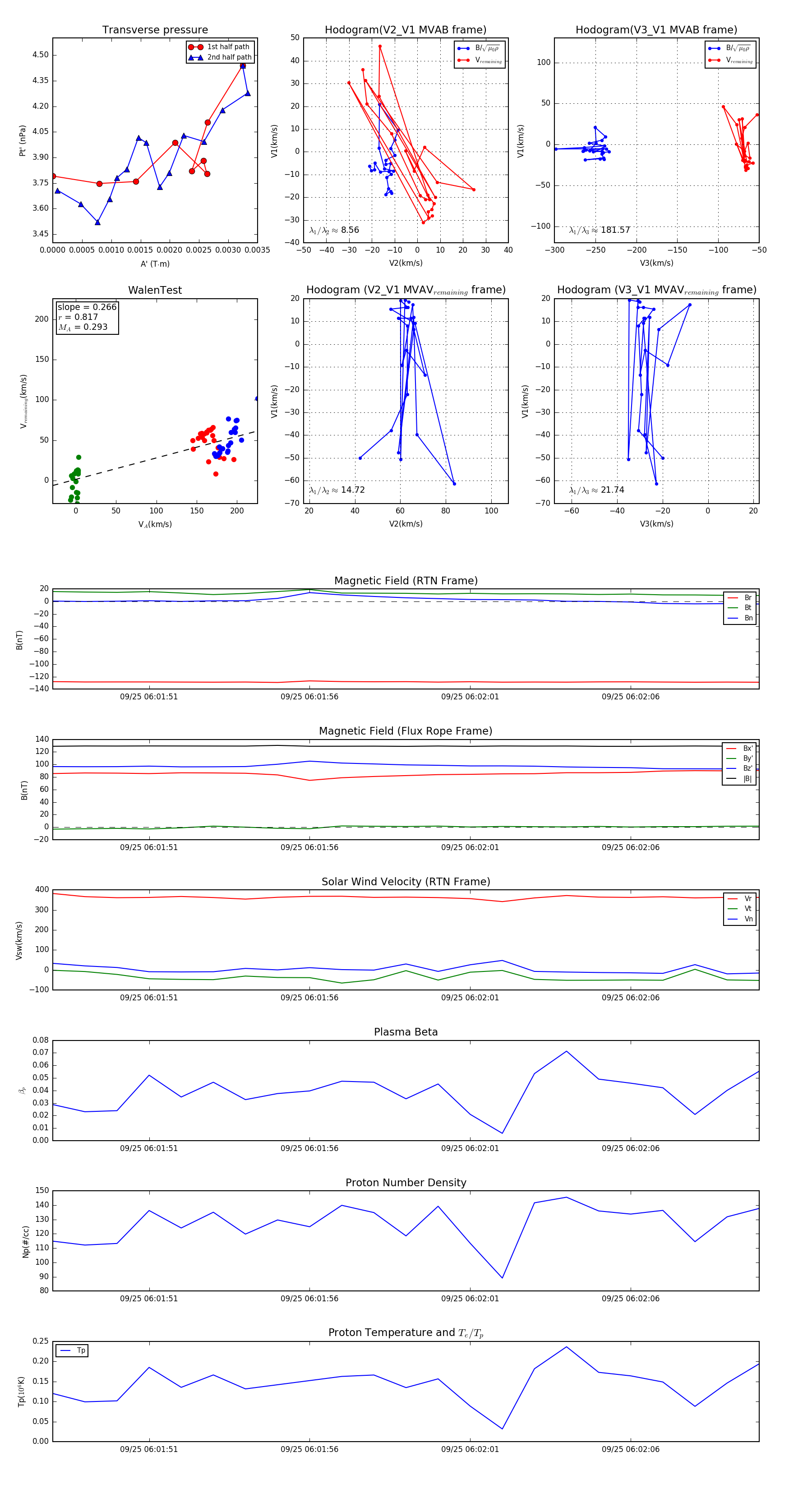
Flux Rope in 2023

Flux Rope Event 2023-09-25 06:01:48 ~ 2023-09-25 06:02:10 (23 seconds)


plot