HOME   LIST
‹–   –›

Flux Rope in 2023

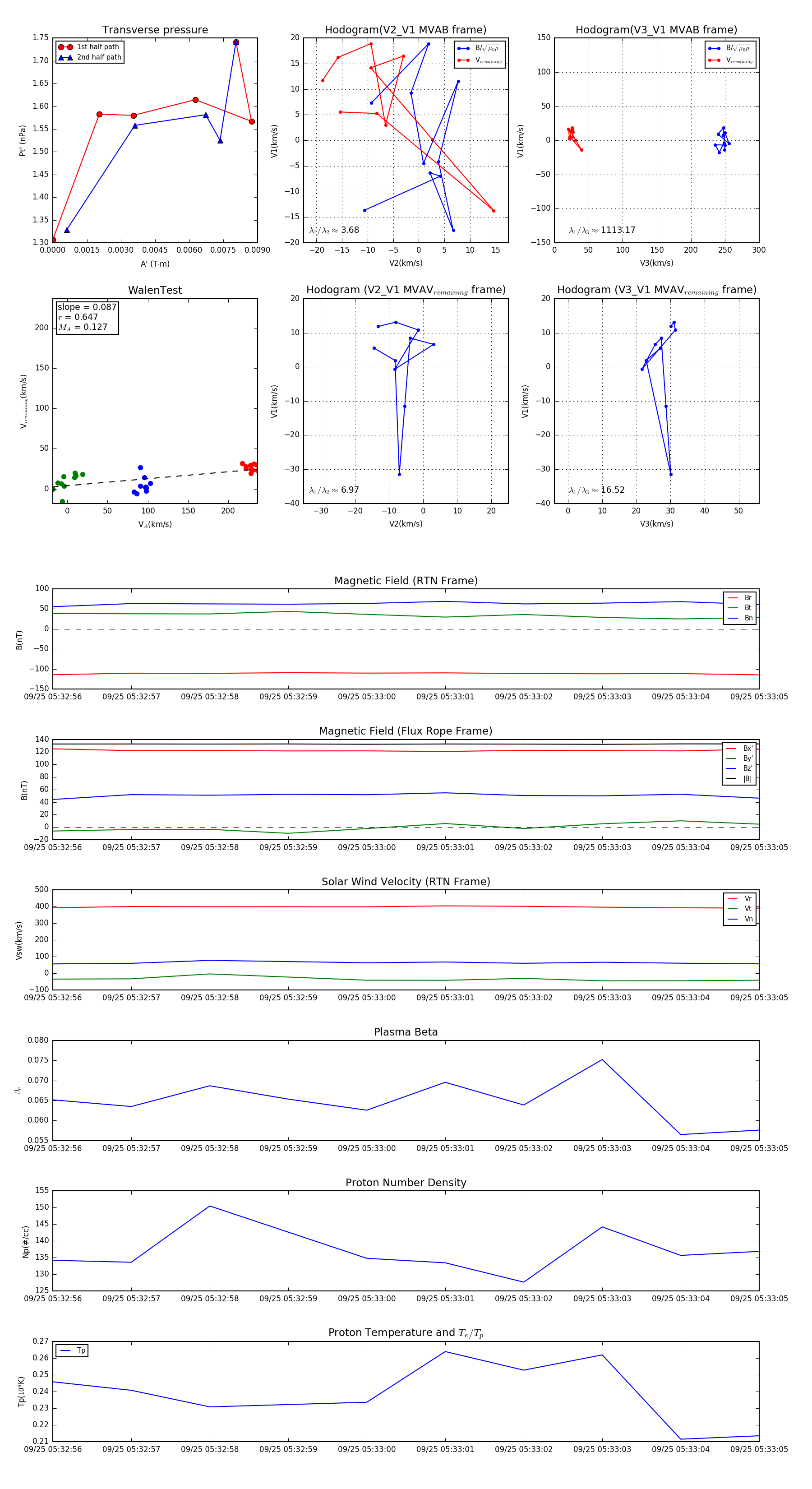
Flux Rope Event 2023-09-25 05:32:56 ~ 2023-09-25 05:33:05 (10 seconds)


plot