HOME   LIST
‹–   –›

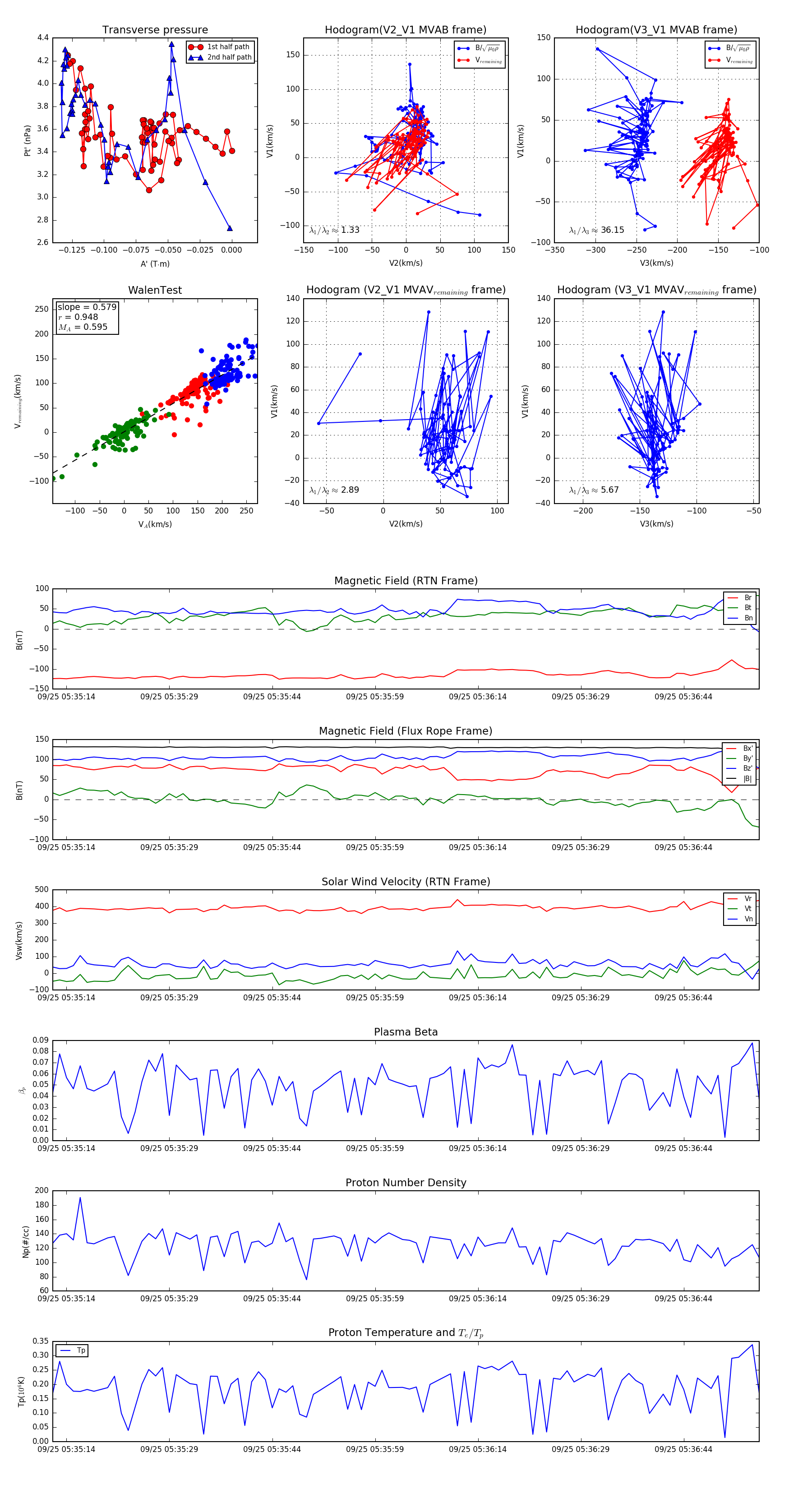
Flux Rope in 2023

Flux Rope Event 2023-09-25 05:35:12 ~ 2023-09-25 05:36:55 (104 seconds)


plot