HOME   LIST
‹–   –›

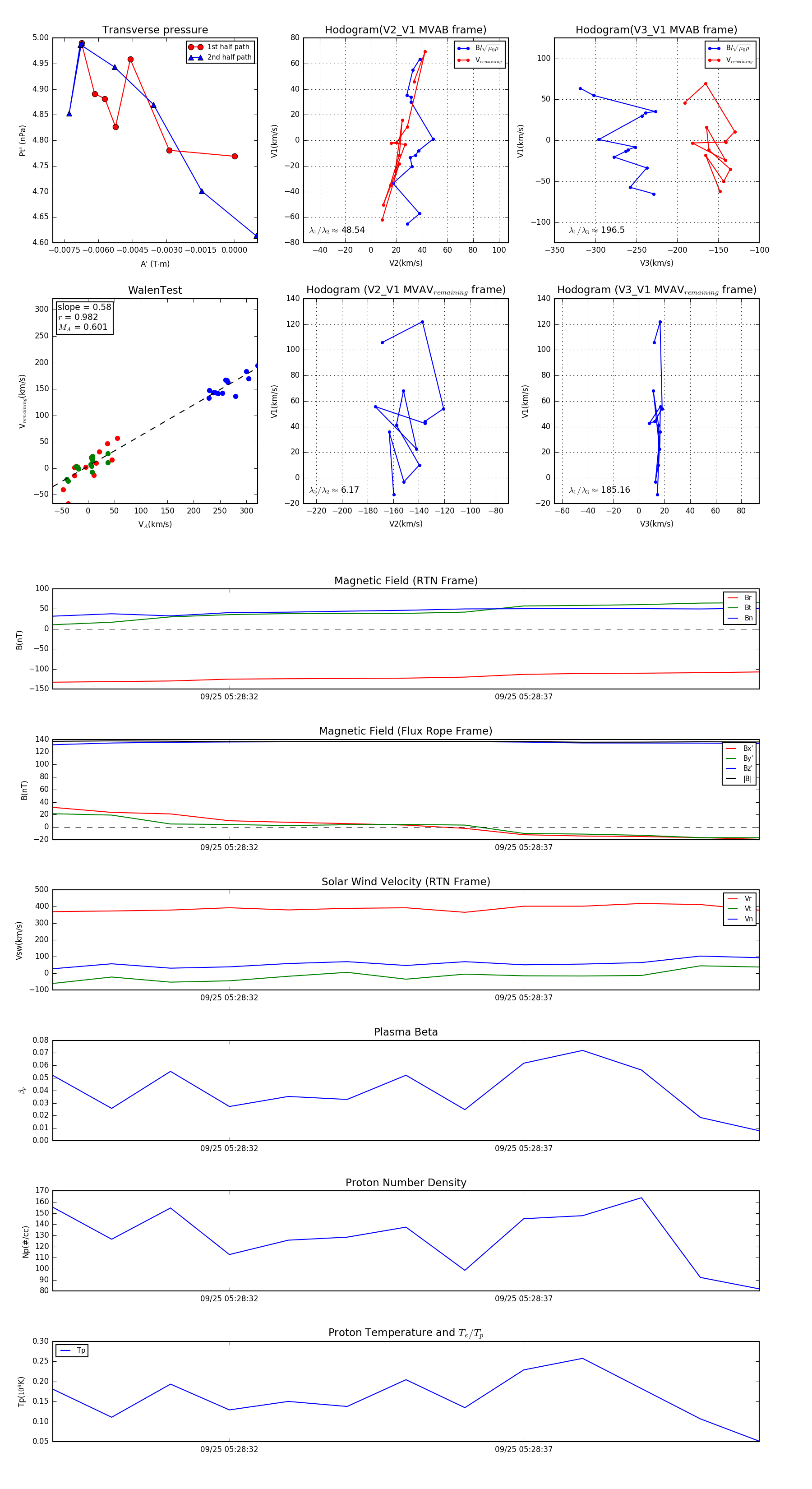
Flux Rope in 2023

Flux Rope Event 2023-09-25 05:28:29 ~ 2023-09-25 05:28:41 (13 seconds)


plot