HOME   LIST
‹–   –›

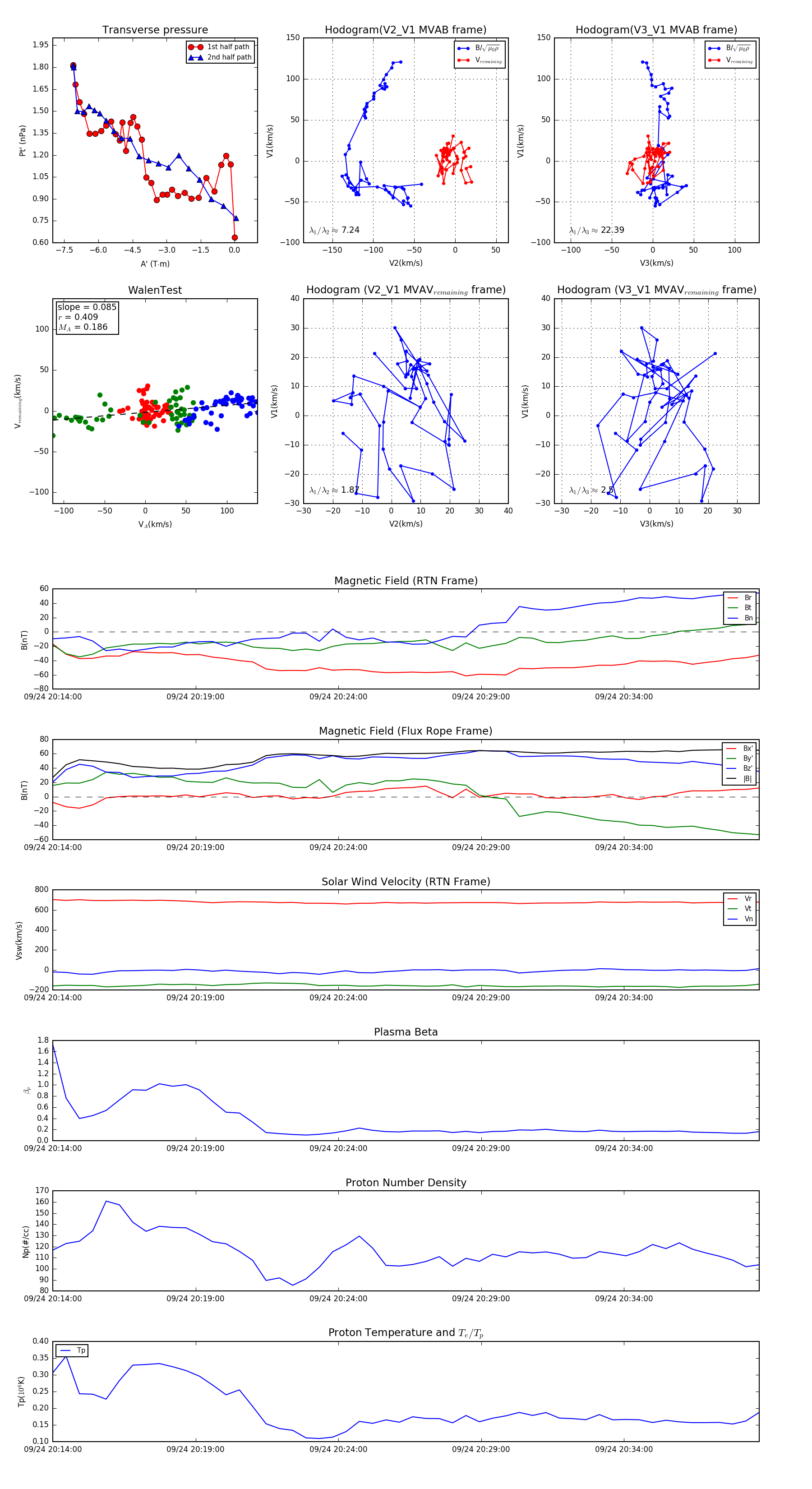
Flux Rope in 2023

Flux Rope Event 2023-09-24 20:14:00 ~ 2023-09-24 20:38:44 (1485 seconds)


plot