HOME   LIST
‹–   –›

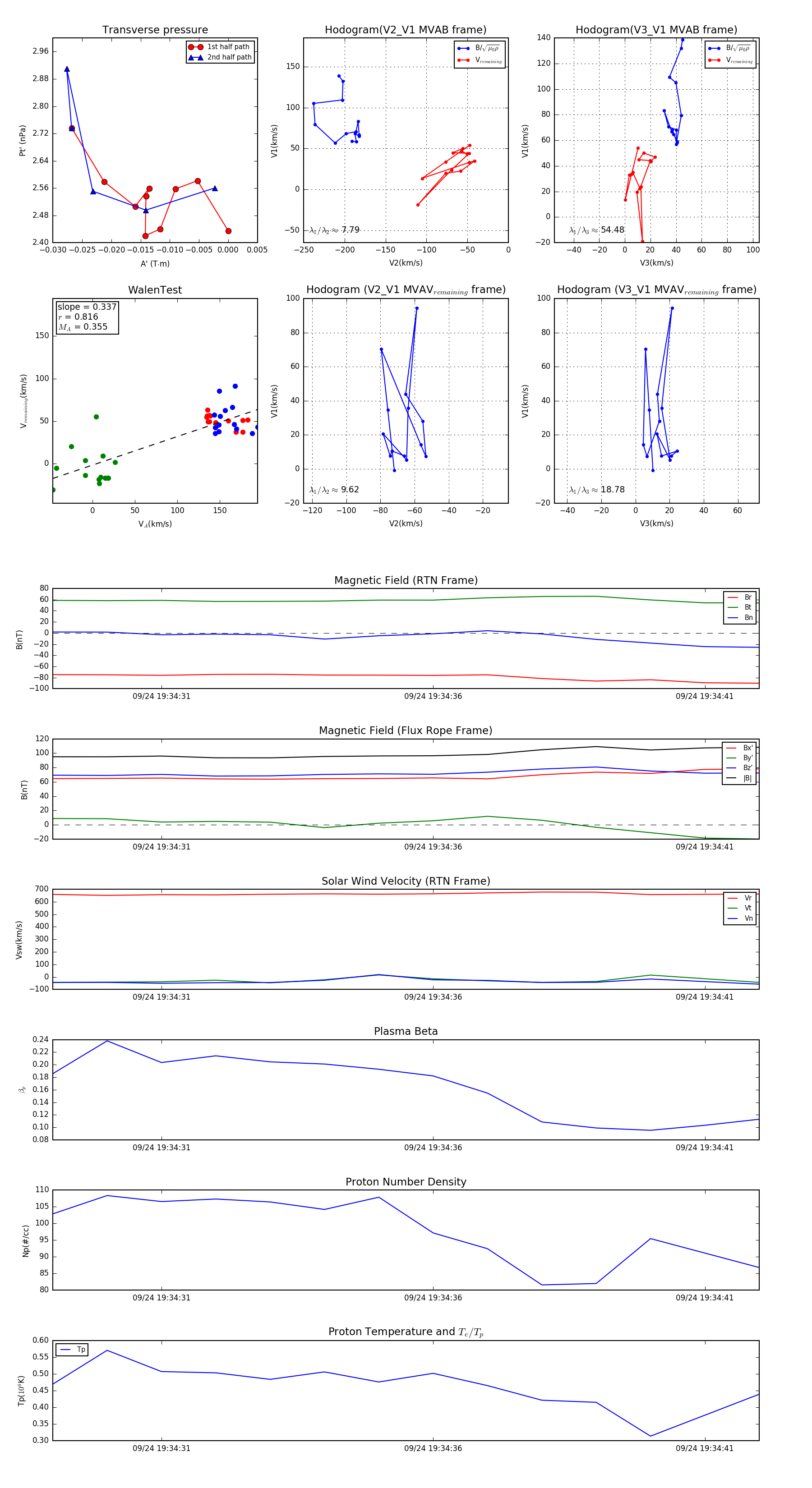
Flux Rope in 2023

Flux Rope Event 2023-09-24 19:34:29 ~ 2023-09-24 19:34:42 (14 seconds)


plot