HOME   LIST
‹–   –›

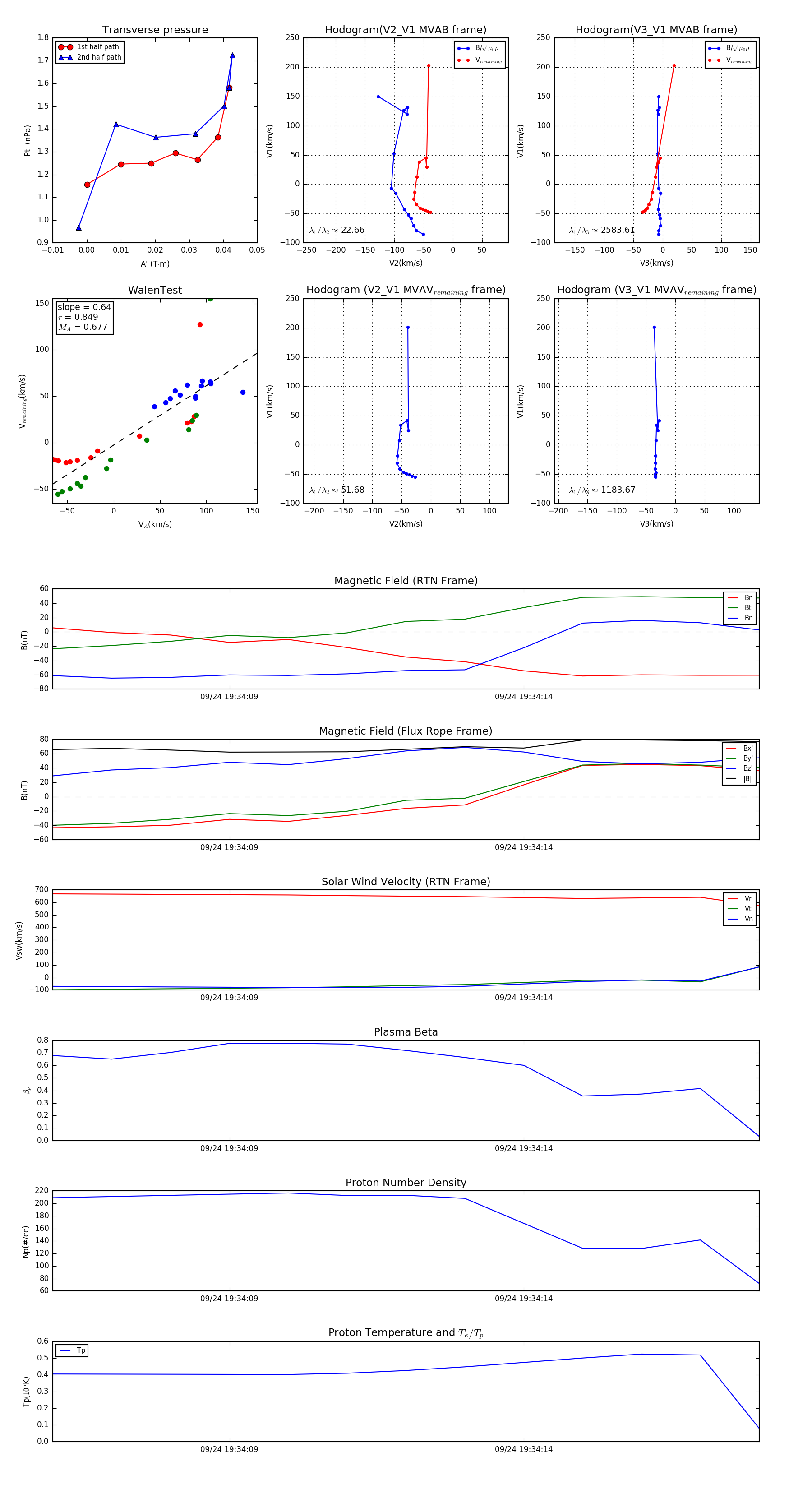
Flux Rope in 2023

Flux Rope Event 2023-09-24 19:34:06 ~ 2023-09-24 19:34:18 (13 seconds)


plot