HOME   LIST
‹–   –›

Flux Rope in 2023

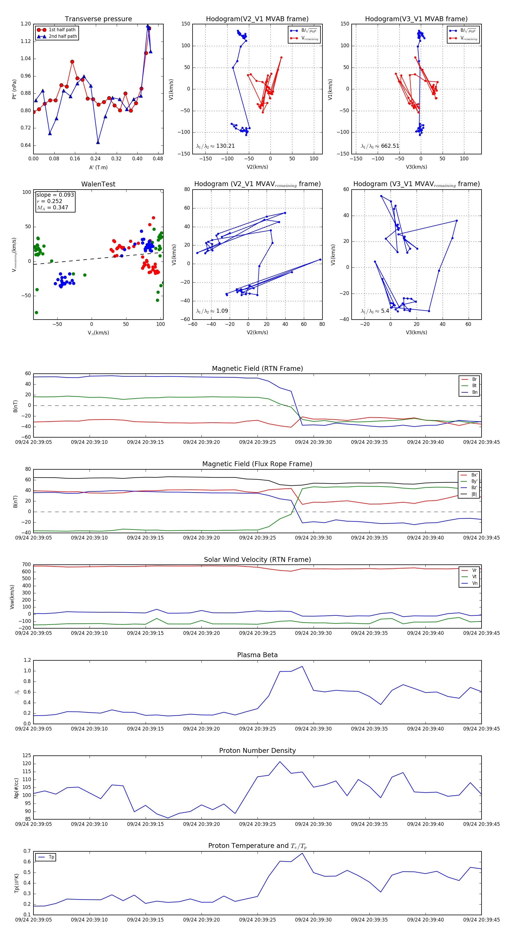
Flux Rope Event 2023-09-24 20:39:05 ~ 2023-09-24 20:39:45 (41 seconds)


plot