HOME   LIST
‹–   –›

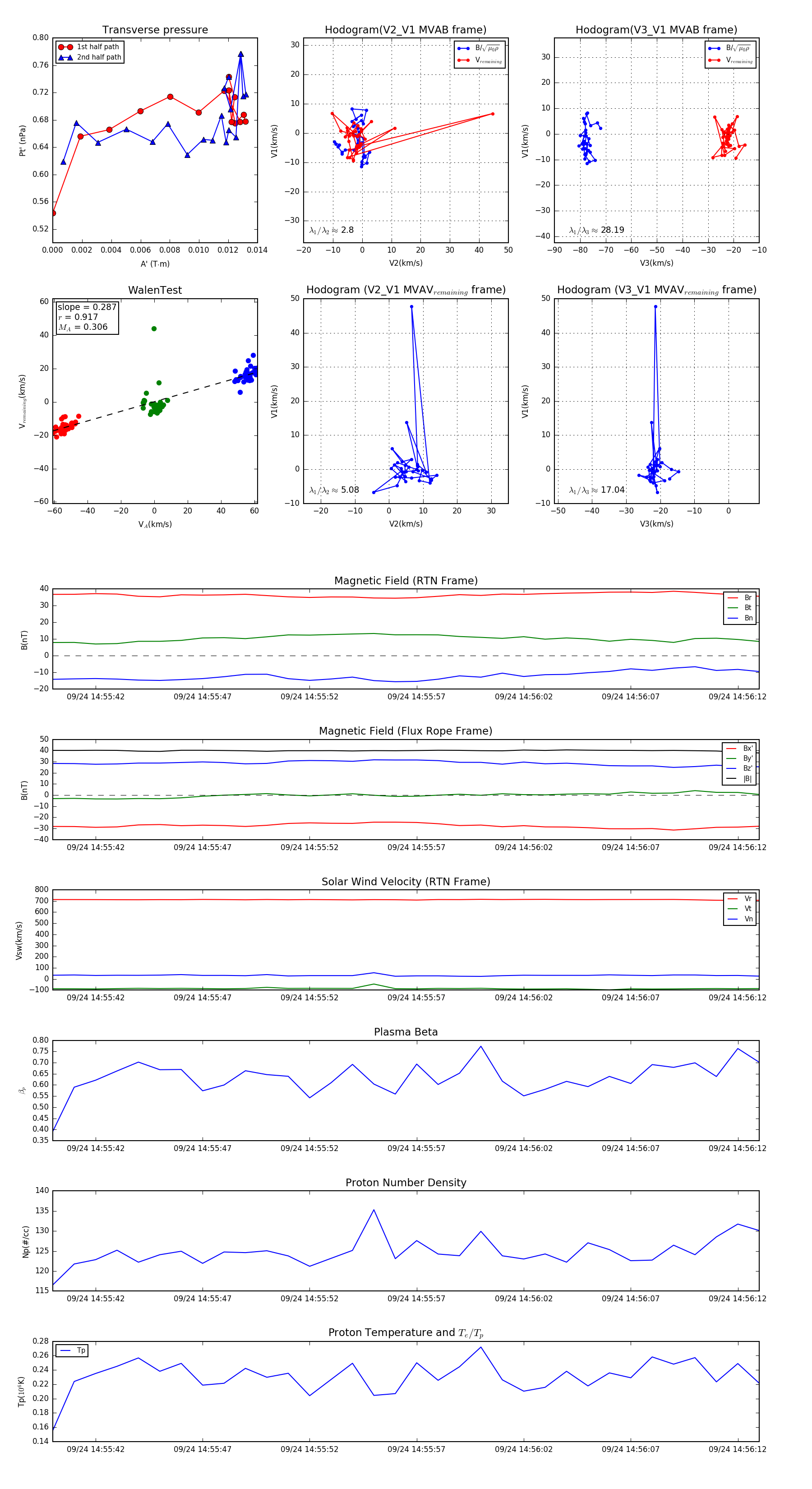
Flux Rope in 2023

Flux Rope Event 2023-09-24 14:55:40 ~ 2023-09-24 14:56:13 (34 seconds)


plot