HOME   LIST
‹–   –›

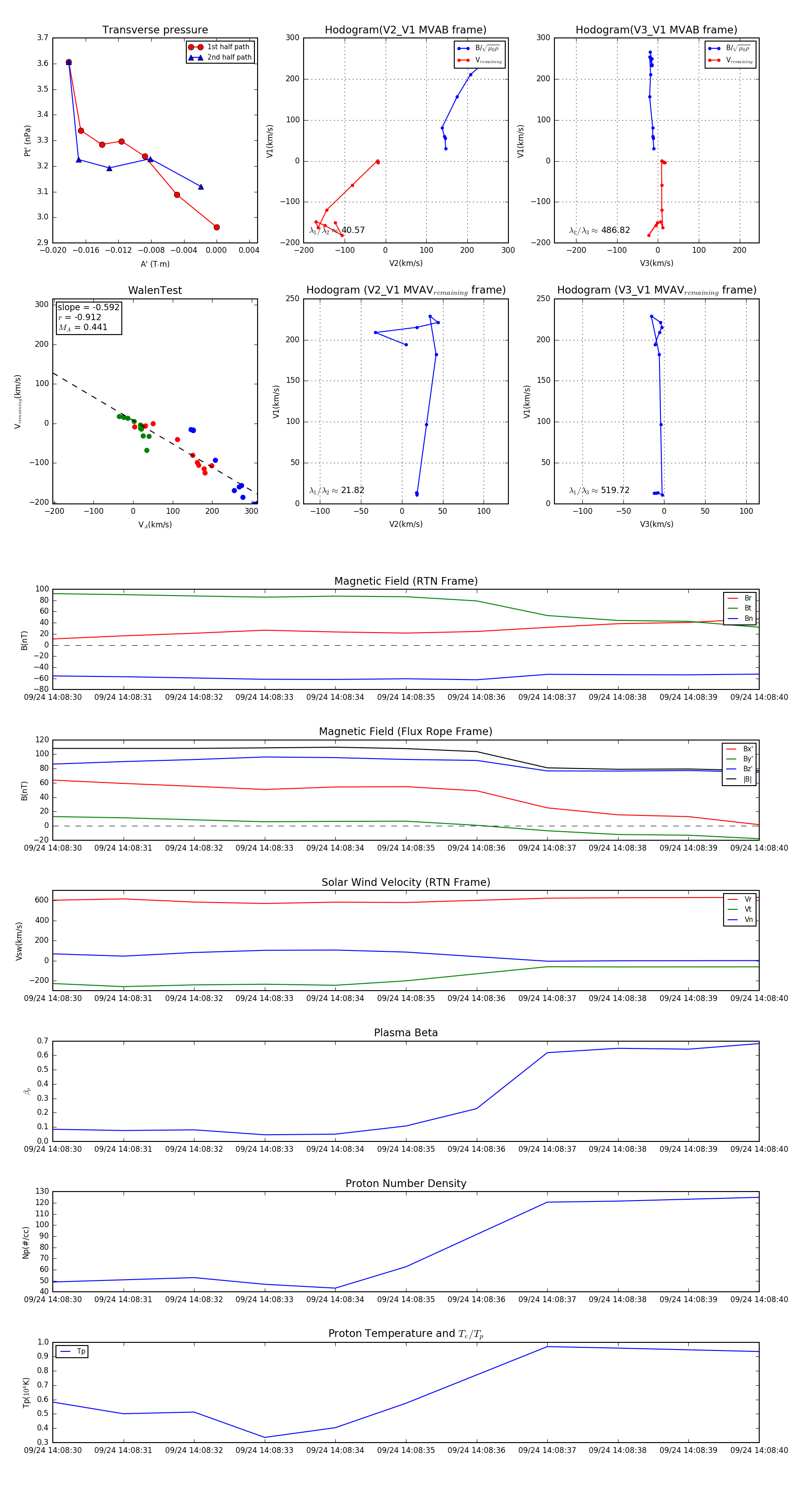
Flux Rope in 2023

Flux Rope Event 2023-09-24 14:08:30 ~ 2023-09-24 14:08:40 (11 seconds)


plot