HOME   LIST
‹–   –›

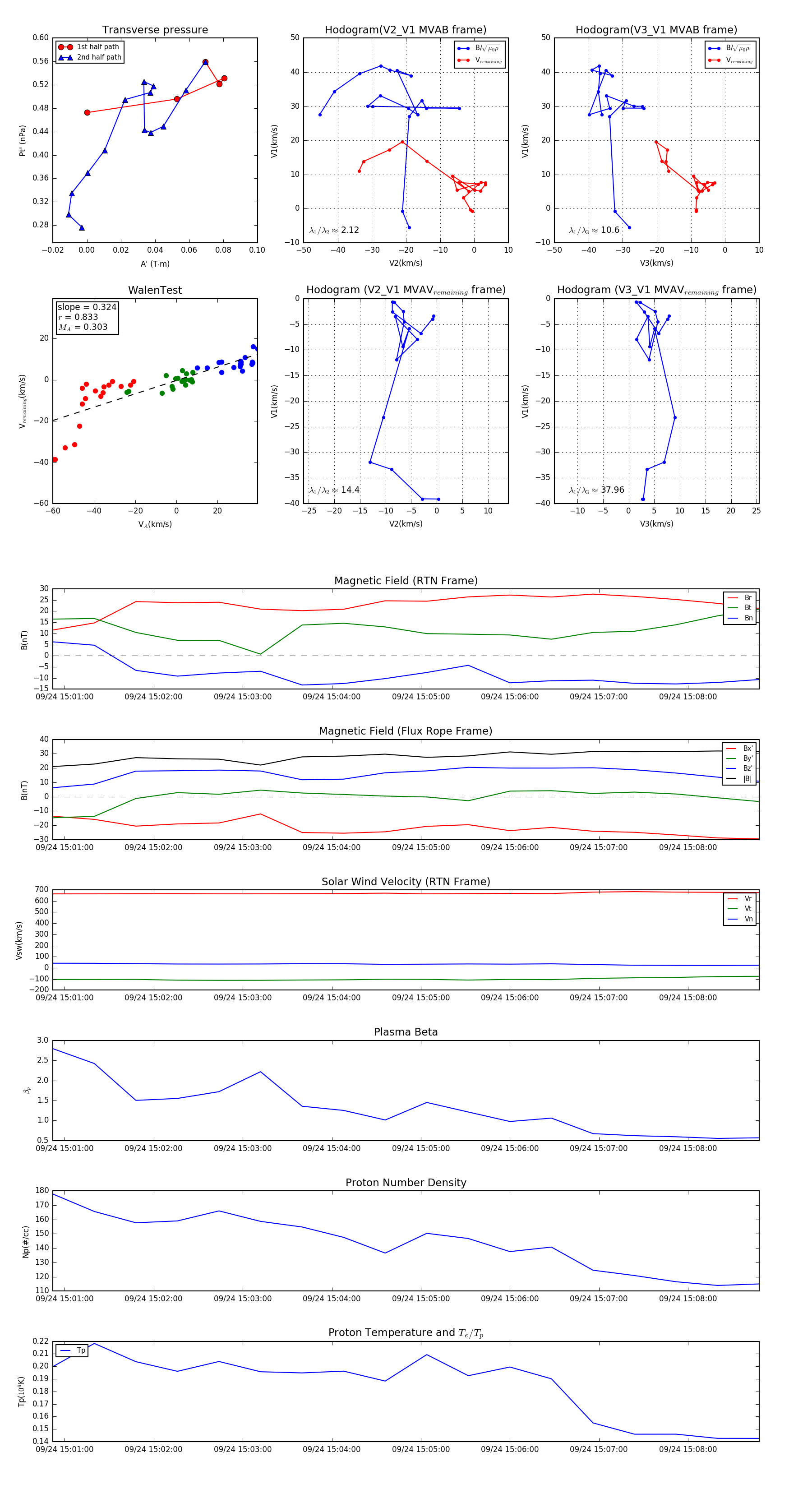
Flux Rope in 2023

Flux Rope Event 2023-09-24 15:00:52 ~ 2023-09-24 15:08:48 (477 seconds)


plot