HOME   LIST
‹–   –›

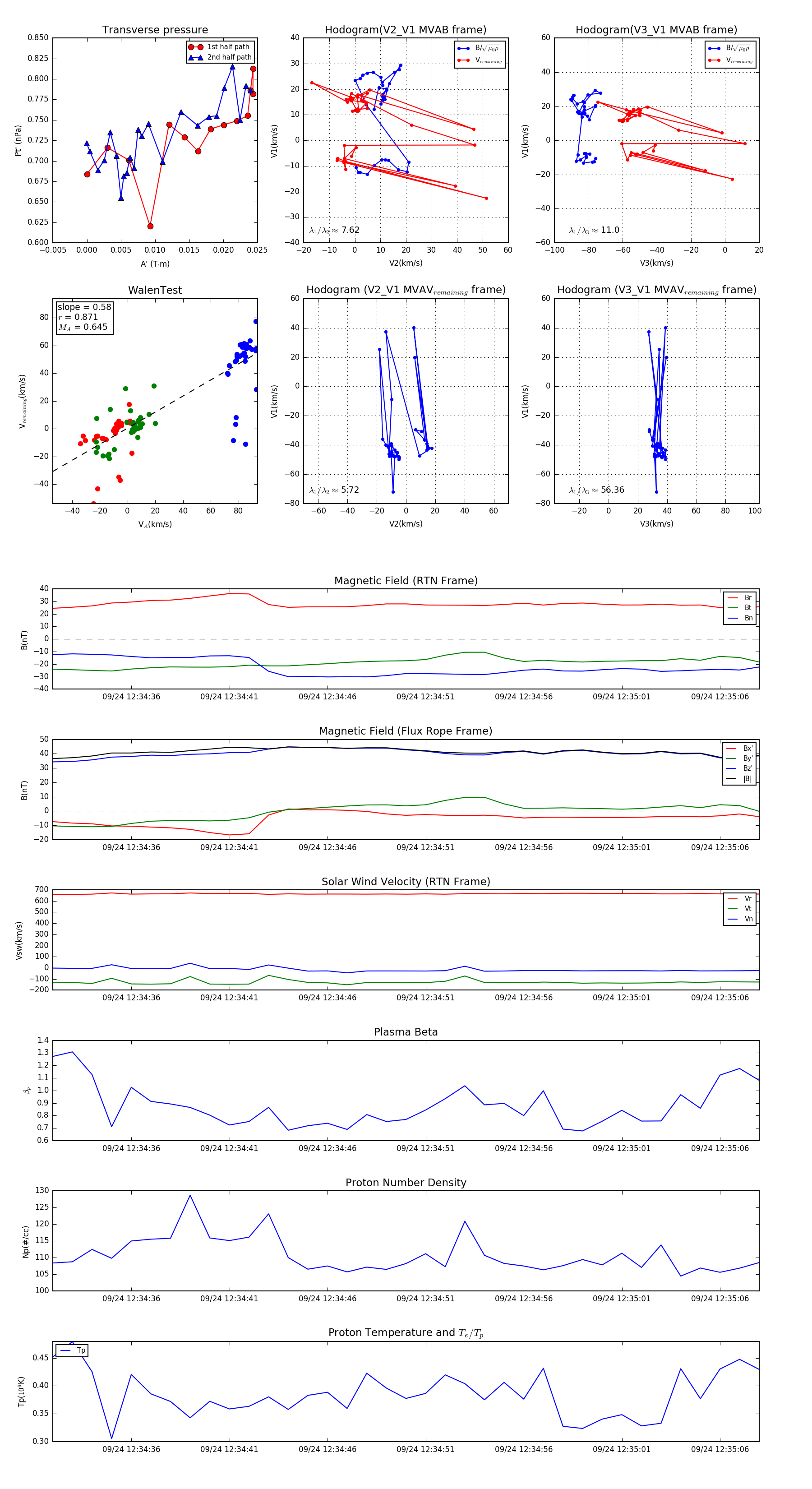
Flux Rope in 2023

Flux Rope Event 2023-09-24 12:34:32 ~ 2023-09-24 12:35:08 (37 seconds)


plot