HOME   LIST
‹–   –›

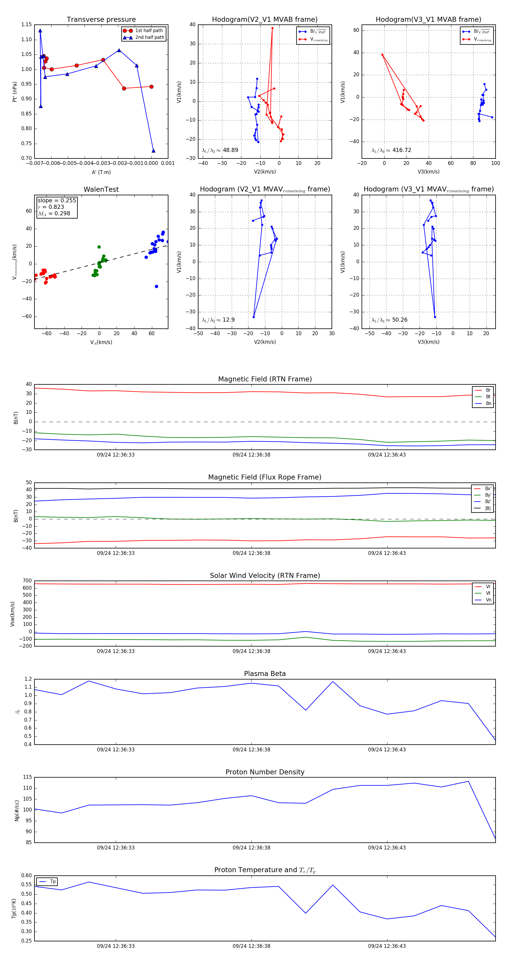
Flux Rope in 2023

Flux Rope Event 2023-09-24 12:36:30 ~ 2023-09-24 12:36:47 (18 seconds)


plot